沂源县文化和旅游局政府信息公开指南(2025年2月修订)
时间:2025-02-07
根据《中华人民共和国政府信息公开条例》(以下简称《条例》),本机关制作和从公民、法人或者其他组织获取并由本机关保存的政府信息,除依法免予公开的外,由本机关负责主动公开或者依公民、法人或者其他组织的申请予以提供。
为了更好地提供政府信息公开服务,本机关编制了《沂源县文化和旅游局政府信息公开指南》(以下简称《指南》)。需要获得本机关政府信息公开服务的公民、法人或者其他组织,建议阅读本《指南》。
本《指南》每年更新一次。公民、法人或者其他组织可以在沂源县人民政府网站(http://www.yiyuan.gov.cn)上查阅本《指南》。
一、主动公开政府信息
(一)信息分类和编排体系
1.机构职能
主要包括:机构设置及职能情况;机构领导及分工情况;内设机构及职能情况;下(直)属单位设置及职能情况;办公地址、办公时间、联系方式、负责人姓名、邮政编码等。
2.政策文件
主要包括:以本机关名义发布或者本机关作为主办部门与其他部门联合发布的规范性文件及其他行政文件;政策解读等。
3.规划计划
主要包括:专项规划;本机关阶段性工作计划、工作重点安排等。
4.业务工作
主要包括:公共文化服务体系建设、设施建设和使用信息;公共文化遗产保护、设施名录、政府购买公共文化服务信息;公益性文化服务活动信息;重大决策的意见征集、结果反馈、执行效果评估情况;政府工作报告、年度重点工作等重要部署执行情况;建议提案办理结果;“双随机、一公开”监管信息;办理行政许可和其他对外管理服务事项的依据、条件、程序以及办理结果;实施行政处罚的依据、条件、程序以及本机关认为具有一定社会影响的行政处罚决定等。
5.统计数据
主要包括:本机关部门财政预算、决算报告。
6.人事信息
主要包括:本机关人事任免信息。
7.其他
主要包括:《条例》第二十条规定本机关其他应该主动公开的政府信息。
二、获取形式
1、主动公开
● 公开形式
1.沂源县人民政府网站网址为http://www.yiyuan.gov.cn。
2.“沂源文旅发布”(微信号:yywlfb)、“沂源文旅发布”(视频号:yywlfb)等互联网政务新媒体。
3.其他:报刊、广播、电视等。
4.同时在沂源县文化苑一楼图书馆借阅室设置政务公开专区。(沂源县鲁山路8号,联系方式:0533-3241236,办公时间:工作日8:30-12:00 13:30-17:00)
●公开时限
本机关主动公开的政府信息,自政府信息形成或者变更之日20个工作日内予以公开。法律、法规对政府信息公开的期限另有规定的,从其规定。
2、依申请公开
除本机关主动公开的政府信息外,公民、法人或者其他组织可以根据自身生产、生活、科研等特殊需要,向本机关申请获取相关政府信息。
本机关政府信息公开申请受理机构(见本《指南》第三条),负责受理公民、法人或者其他组织向本机关提出的政府信息公开申请。
● 提出申请
向本机关申请获取政府信息的,应当书面填写《沂源县文化和旅游局政府信息公开申请表》(以下简称《申请表》,见附件1)。《申请表》可以在受理机构处领取,也可以在本机关网站上下载电子版,复制有效。
申请获取信息的描述请尽量详尽、明确;若有可能,请提供该信息的标题、发布时间、文号或者其他有助于本机关确定信息内容的提示。
1. 本机关受理书面提交的政府信息公开申请。
除申请人当面提交《申请表》外,申请人通过信函方式提出申请的,请在信封左下角注明“政府信息公开申请”的字样;申请人通过电报、传真方式提出申请的,请相应注明“政府信息公开申请”的字样。
申请人对沂源县政府信息公开申请受理机构为:沂源县文化和旅游局,具体业务受理部门为沂源县文化和旅游局办公室。
办公地址:沂源县鲁山路8号
邮政编码:256100
办公时间:8:30-12:00 13:30-17:00(工作日)
联系电话:0533-3241335
传 真:0533-3226739
电子信箱:yyxwhcbjbgs@zb.shandong.cn(此邮箱仅供沟通联系使用,不接受政府信息公开申请)。
2. 本机关受理通过互联网提交的政府信息公开申请。
申请人可通过互联网在县人民政府网站上填写电子版《申请表》,向本机关提交政府信息公开申请,网址为http://www.yiyuan.gov.cn。
申请人向本机关申请获取与自身相关的政府信息时,应当出示有效身份证件或证明文件,当面向本机关提交书面申请。
本机关不直接受理通过电话、短消息等方式提出的申请,但申请人可以通过电话咨询相应的服务业务。
● 申请处理
本机关收到公民、法人或者其他组织提出的政府信息公开申请后,根据需要,通过相应方式对申请人身份进行核对。
本机关收到申请后,将从形式上对申请的要件是否完备进行审查,对于要件不完备的申请予以退回,要求申请人补正信息。
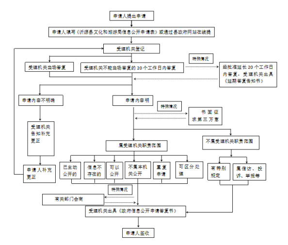
对申请人提出的政府信息公开申请,本机关将根据不同情况分别作出答复,详见本机关处理政府信息公开申请流程图(见附件2)。机关办理申请人政府信息公开申请时,能够当场答复的,将当场答复;不能当场答复的,自收到申请之日起15个工作日内予以答复;确需延长答复期限的,经政府信息公开工作机构负责人同意,延长答复时间不超过15个工作日,并告知申请人。《条例》另有规定的,从其规定。
本机关依申请提供信息时,除不应当公开的内容外,根据掌握该信息的实际状态进行提供,不对信息进行加工、统计、研究、分析或者其他处理。
● 收费标准
具体标准按照《国务院办 公厅关于印发〈政府信息公开信息处理费管理办法〉的通知》(国办函〔2020〕109号)和《山东省人民政府办公厅关于做好政府信息公开信息处理费管理工作有关事项的通知》(鲁政办字〔2020〕179号)有关规定执行。
本机关依申请提供政府信息的收费标准依照国家、省物价与财政部门制定的标准执行,收取的费用全部上缴财政。
申请公开政府信息的公民,确有经济困难的,本人可向本机关提出减免相关费用的申请,并填写《申请表》相关栏目。
三、政府信息公开工作机构
本机关政府信息公开工作机构为:沂源县文化和旅游局办公室
办公地址:沂源县鲁山路8文化和旅游局办公楼2楼
邮政编码:256100
办公时间:8:30-12:00 13:30-17:00(工作日)
联系电话:0533-3241335
传 真:0533-3226739
电子邮箱:yyxwhcbjbgs@zb.shandong.cn
本机关政府信息公开申请受理机构为:沂源县文化和旅游局办公室
办公地址: 沂源县鲁山路8号文化和旅游局办公楼2楼
邮政编码: 256100
办公时间: 8:30-12:00 13:30-17:00(工作日)
联系电话: 0533-3241335
传 真: 0533-3226739
电子信箱:yyxwhcbjbgs@zb.shandong.cn
四、监督和救济
公民、法人或者其他组织认为县本机关提供的与其自身相关的政府信息记录不准确的,可以提出更正申请,并提供证据材料。本机关将根据申请作出相应处理,并告知申请人。
公民、法人或者其他组织认为本机关未依法履行政府信息公开义务的,可以向本机关投诉举报。 投诉电话:0533-3241335
公民、法人或其他组织也可以向上级行政机关、监察机关或者政府信息公开工作主管部门举报。
公民、法人或者其他组织认为行政机关在政府信息公开工作中的具体行政行为侵犯其合法权益的,公民、法人和其他组织可以依法申请行政复议或提起行政诉讼。
投诉、举报受理机构:沂源县人民政府办公室
办公地址:山东省淄博市沂源县振兴路61号
邮政编码:256100
办公时间:8:30-12:00 13:30-17:00(工作日)
联系电话:0533-3241369
传 真:3241418
电子信箱:yyxdsjzx@zb.shandong.cn
行政复议受理机构:沂源县人民政府
办公地址:山东省淄博市沂源县振兴路61号
办公时间:8:30-12:00 13:30-17:00(工作日)
邮政编码:256100
联系电话: 0533-3241369
电子信箱:yyxdsjzx@zb.shandong.cn
行政诉讼受理机构:沂源县人民法院
办公地址:山东省淄博市沂源县鲁山路89号
办公时间:8:30-12:00 13:30-17:00(工作日)
邮政编码:256100
联系电话:0533-3259239
附件:1.沂源县文化和旅游局政府信息公开申请表
附件1:
沂源县文化和旅游局信息公开申请表
|
被申请单位 |
|
|||||
|
申请人信息 |
公民 |
姓 名 |
|
工作单位 |
|
|
|
证件名称 |
|
证件号码 |
|
|||
|
通信地址 |
|
|||||
|
联系电话 |
|
邮政编码 |
|
|||
|
电子邮箱 |
|
|||||
|
法人或者其他组织 |
名 称 |
|
组织机构代码 |
|
||
|
营业执照 |
|
|||||
|
法人代表 |
|
联系人 |
|
|||
|
联系人电话 |
|
|||||
|
联系人邮箱 |
|
|||||
|
申请人签名或者盖章 |
|
|||||
|
申请时间 |
|
|||||
|
所需信息情况 |
所需信息内容描述 |
|
||||
|
选 填 部 分 |
||||||
|
所需信息的信息索取号 |
|
|||||
|
所需信息的用途 |
|
|||||
|
是否申请减免费用 |
信息的指定提供方式 |
获取信息方式 |
||||
|
□ 申请。 请提供相关证明 □ 不 (仅限公民申请) |
□ 纸面 □ 电子邮件 (可多选)
|
□ 邮寄 □ 电子邮件 □ 传真 □ 自行领取/当场阅读、抄录 (可多选)
|
||||
|
注:若你机关无法按照指定方式提供所需信息,也可接受其它方式 |
||||||
附件2:
沂源县文化和旅游局信息公开申请流程




