沂源县残疾人联合会

沂源县残疾人联合会政府信息公开指南(2021年1月修订)

时间:2021-01-08

   

    《沂源县残疾人联合会单位信息公开指南》(以下简称《指南》)由沂源县残疾人联合会根据《中华人民共和国政府信息公开条例》编制。需要获得沂源县残疾人联合会信息公开服务的公民、法人或者其他组织,建议阅读本《指南》。本《指南》根据需要及时更新。 

  一、信息分类和编排体系 

  沂源县残疾人联合会在职责范围内负责主动或依申请公开下列各类政府信息: 

  (一)机构职能 

    主要包括:县残联领导简历及分工情况;县残联工作部门机构设置及主要职能情况、机构领导及分工情况、内设机构及职能情况、下(直)属单位设置及职能情况等。  

    (二)政策法规 

  主要包括:以县残联及县残联工作部门名义发布的规范性文件及其他行政文件;政策解读等。 

  (三)规划计划 

  主要包括:国民经济和社会发展规划、专项规划、区域规划等;县残联及县残联工作部门阶段性工作计划、工作重点安排等。 

  (四)业务工作 

  主要包括:各项行政许可的事项、依据、条件、数量、程序、期限以及申请行政许可需要提交的全部材料目录及办理情况;行政事业性收费的项目、依据、标准;政府集中采购项目的目录、标准及实施情况;重大建设项目的批准和实施情况;环境保护、公共卫生、安全生产、食品药品、产品质量的监督检查情况;扶贫、教育、医疗、社会保障、促进就业等方面的政策、措施及实施情况;突发公共事件的应急预案、预警信息及应对情况等。 

  (五)统计数据 

  主要包括:财政预算、决算报告;国民经济和社会发展统计信息;专项统计报告;年鉴等。 

  (六)其他 

  主要包括:县残联及县残联工作部门重要会议、活动情况;人事任免事项;县残联及县残联工作部门职责范围内依法应当公开的其他信息。

二、获取形式 

  (一)主动公开 

    县残联及县残联工作部门主动公开的政府信息范围详见《政府信息公开目录》。 

    ● 公开形式 

   1.沂源县人民政府网站。http://www.yiyuan.gov.cn。 

  2.“沂源县残疾人联合会”(微信号:yiyuancanlian)微信政务新媒体。

    3.其他途径:报刊、广播、电视等公共媒体。

  ● 公开时限 

   县残联及县残联工作部门主动公开的政府信息,自政府信息形成或者变更之日20个工作日内予以公开。法律、法规对政府信息公开的期限另有规定的,从其规定。 

  (二)依申请公开 

  公民、法人或者其他组织可以向县残联及县残联工作部门申请获取主动公开以外的政府信息。 

   县残联及县残联工作部门(见《指南》第三条)负责受理公民、法人或者其他组织提交的政府信息公开申请,在职责范围内受理公民、法人或者其他组织提交的政府信息公开申请。 

  ● 提出申请

    1、书面提交申请。向县残联及县残联工作部门申请获取政府信息,应当书面填写《沂源县政府信息公开申请表》(以下简称《申请表》)。《申请表》可以从县政府网站下载、打印,复制有效。

  申请人对申请获取信息的描述应尽量详尽、明确;若有可能,请提供该信息的标题、发布时间、文号或者其他有助于确定信息内容的提示。 

  申请人可向县残联及县残联工作部门当面递交《申请表》,也可通过信函方式寄送《申请表》,来信请寄送至沂源县胜利路2号,沂源县残疾人联合会办公室收,寄送时请在信封左下角注明“政府信息公开申请”字样。 

  2、通过政府网站提交申请。县政府网站(www.yiyuan.gov.cn)开通有政府信息公开申请网上提交渠道,受理向县残联及县残联工作部门提交的政府信息公开申请。 

  3.依申请公开政府信息需提供有效身份证明。 

县残联及县残联工作部门不受理通过电话方式提出的申请,但申请人可以通过电话咨询相应的服务业务。 

  ● 申请处理 

县残联及县残联工作部门收到公民、法人或者其他组织提出的政府信息公开申请后,根据需要,可能会通过相应方式对申请人身份进行核对。 

   县残联及县残联工作部门收到申请后,将从形式上对申请的要件是否完备进行审查,对于要件不完备的申请予以退回,要求申请人补正信息。 

  对申请人提出的政府信息公开申请,县残联及县残联工作部门将根据不同情况分别作出答复。 

县残联及县残联工作部门办理申请人政府信息公开申请时,能够当场答复的,将当场答复;不能当场答复的,自收到申请之日起20个工作日内予以答复;确需延长答复期限的,延长答复时间不超过20个工作日,并告知申请人。政府信息涉及第三方权益的,应当征求第三方的意见,征求第三方意见所需时间不计算在期限内。 

县残联及县残联工作部门根据掌握该信息的实际状态进行提供,不对信息进行加工、统计、研究、分析或者其他处理。 

    4.收费标准

       具体标准按照《国务院办 公厅关于印发〈政府信息公开信息处理费管理办法〉的通知》(国办函〔2020〕109号)和《山东省人民政府办公厅关于做好政府信息公开信息处理费管理工作有关事项的通知》(鲁政办字〔2020〕179号)有关规定执行。

    5.沂源县残疾人联合会信息公开申请受理机构为:沂源县残疾人联合会。

    办公地址:沂源县胜利路2号 

  邮政编码:256100

  办公时间:8:30-12:00 13:30-17:00(工作日)

    联系电话:0533-3242872

  电子信箱:yyxcl@zb.shandong.cn(此邮箱仅为沟通联系使用,不接受政府信息公开申请)。

  三、政府信息公开工作机构 

    沂源县残疾人联合会信息公开工作主管部门为:沂源县残疾人联合会政务公开领导小组办公室。

    办公时间:8:30-12:00 13:30-17:00(工作日)

    联系电话:0533-3242872

  电子信箱:yyxcl@zb.shandong.cn(此邮箱仅为沟通联系使用,不接受政府信息公开申请)

    四、监督和救济

    公民、法人或者其他组织认为本机关提供的与其自身相关的政府信息记录不准确的,可以提出更正申请,并提供证据材料。本机关将根据申请作出相应处理,并告知申请人。

   公民、法人或者其他组织认为本机关未依法履行政府信息公开义务的,可以向县政府信息公开机构投诉举报。

    公民、法人或其他组织也可以向上级行政机关、监察机关或者政府信息公开工作主管部门举报。

    公民、法人或者其他组织认为本机关在政府信息公开工作中的具体行政行为侵犯其合法权益的,可以依法申请行政复议或提起行政诉讼。

    投诉、举报受理机构:沂源县人民政府办公室
       办公地址:山东省淄博市沂源县振兴路61号

    邮政编码:256100

    办公时间:8:30-12:00  13:30-17:00(工作日)

    联系电话:0533-3228369

    传  真:0533-3241418

    电子信箱:yyxdsjzx@zb.shandong.cn

 

    行政复议受理机构:沂源县人民政府

    办公地址:山东省淄博市沂源县振兴路61号

    办公时间:8:30-12:00  13:30-17:00(工作日)

    邮政编码:256100

    联系电话:0533-3228369

    电子信箱:yyxdsjzx@zb.shandong.cn

 

    行政诉讼受理机构:沂源县人民法院

    办公地址:山东省淄博市沂源县鲁山路89号

    办公时间:8:30-12:00  13:30-17:00(工作日)

    邮政编码:256100

    联系电话:0533-3259239

 

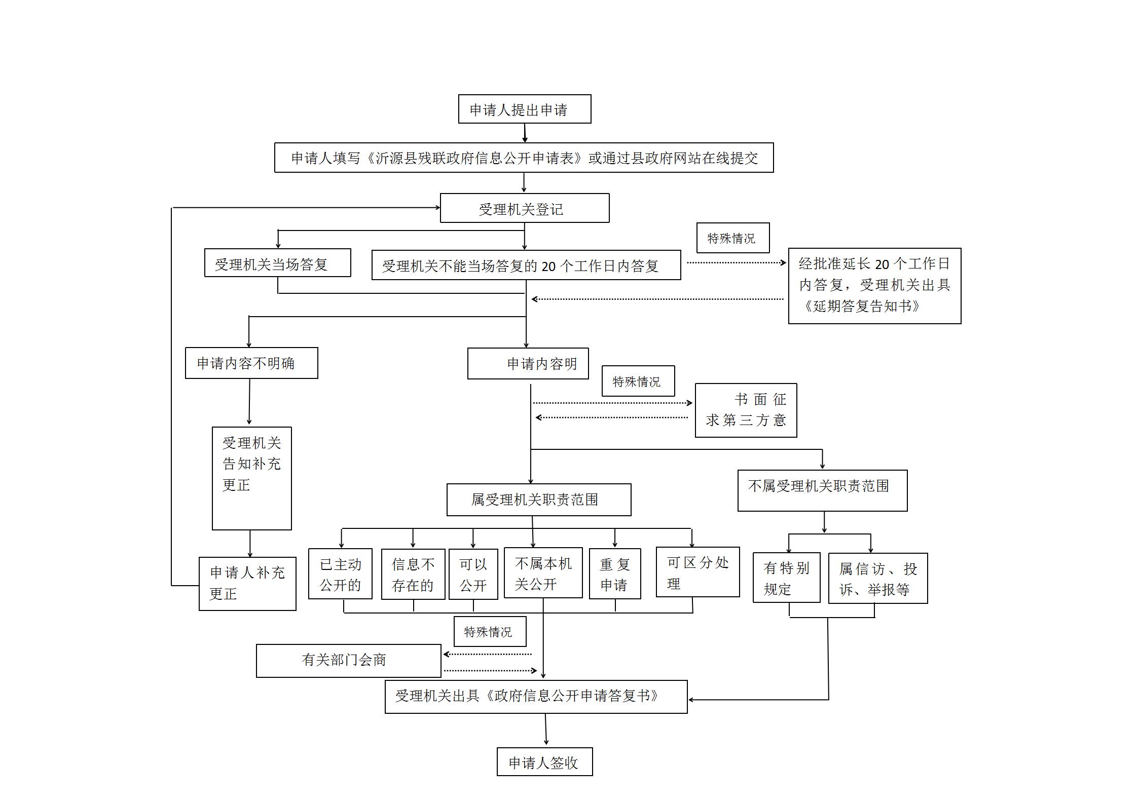
附件:1.沂源县残联处理信息公开申请流程图.doc

附件:2.沂源县残联信息公开申请表.doc

 沂源县残联处理信息公开申请流程图

沂源县残联2020年度政府信息公开工作年度报告

时间:2021-01-29

 

根据《中华人民共和国政府信息公开条例》和各级政府有关信息公开的要求,结合我单位信息公开工作实际,现向社会公开2020年度县残联政府信息公开年度报告。报告全文由总体情况、主动公开政府信息情况、收到和处理政府信息公开申请情况、政府信息公开行政复议和行政诉讼情况、政府信息公开工作存在的主要问题及改进情况、其他需要报告的事项等六部分组成。本报告中所列数据的统计期限自202011日起至20201231日止。公民、法人及其他组织需要查询报告中相关政府信息公开工作事项或对本报告有任何疑问的,请与沂源县残疾人联合会办公室联系(地址:沂源县胜利路2号,县残联办公室;邮编:256100;电话:0533-3242872;电子邮箱:yyxcl@zb.shandong.cn )。

一、总体情况

2020年,县残联高度重视信息公开工作,按照县委、县政府的总体部署和工作要求,深入贯彻实施《中华人民共和国政府信息公开条例》,按照合法、及时、公正和便民的原则,积极做好政府信息的收集、整理,并定期对本单位的公开信息进行更新,让公众更加快捷方便地了解到我单位相关的政府信息,提高了工作的透明度和工作效率。

1、主动公开内容。截止20201231日,县残联累计主动公开政府信息160,主要包括机构职能政府部门文件政府会议业务工作等方面

2、依申请公开情况。2020年,县残联未接书面依申请公开政府信息的申请。

3、政府信息管理情况。一是加强重点领域政府信息公开工作。按照县委、县政府的统一部署要求,对单位预决算、残疾人证办理、残疾人扶持补贴发放情况等重点领域的工作信息进行了及时公开。二是做好政府信息公开保密审查及监督检查工作。县残联结合本单位实际情况,进一步完善县残联政府信息公开保密审查制度、政府信息公开责任追究制度和依申请政府信息按时公开制度,并抓好各项制度的督查落实,同时,定期对政府信息公开情况进行统计,确保政府信息公开的及时、安全、有效。

4、政府信息公开平台、机构建设和人员情况。加强组织领导,不断健全完善政务公开工作机制。成立了以理事长任组长,副理事长为副组长,各党组成员及科室负责人为成员的政务信息公开工作领导小组,领导小组办公室设在机关办公室,由机关办公室具体负责信息的收集和公开工作,并不断完善政府信息公开的各项制度,积极推动政府信息工作的开展。

5、监督保障情况。严格按照《条例》规定,建立和完善了机关工作管理制度和主动公开、依申请公开、保密审查、评议考核等相关工作制度以及信息发布的保密审查和程序,从工作程序到岗位责任,做出了明确规定,较好地规范了工作程序和依法行政行为,提高了工作效率。无工作考核、社会评议和责任追究等相关信息。

6、建议提案办理结果公开情况。2020年,县残联未接到建议提案。

二、主动公开政府信息情况

第二十条第(一)项

信息内容

本年新制作数量

本年新公开数量

对外公开总数量

规章

0

0

0

规范性文件

0

0

0

第二十条第(五)项

信息内容

上一年项目数量

本年增/

处理决定数量

行政许可

0

0

0

其他对外管理服务事项

0

0

0

第二十条第(六)项

信息内容

上一年项目数量

本年增/

处理决定数量

行政处罚

0

0

0

行政强制

0

0

0

第二十条第(八)项

信息内容

上一年项目数量

本年增/

行政事业性收费

0

0

第二十条第(九)项

信息内容

采购项目数量

采购总金额

政府集中采购

0

0

 

三、收到和处理政府信息公开申请情况

(本列数据的勾稽关系为:第一项加第二项之和,等于第三项加第四项之和)

申请人情况

自然人

法人或其他组织

总计

商业企业

科研机构

社会公益组织

法律服务机构

其他

一、本年新收政府信息公开申请数量

0

0

0

0

0

0

0

二、上年结转政府信息公开申请数量

0

0

0

0

0

0

0

三、本年度办理结果

(一)予以公开

0

0

0

0

0

0

0

(二)部分公开(区分处理的,只计这一情形,不计其他情形)

0

0

0

0

0

0

0

(三)不予公开

1.属于国家秘密

0

0

0

0

0

0

0

2.其他法律行政法规禁止公开

0

0

0

0

0

0

0

3.危及三安全一稳定

0

0

0

0

0

0

0

4.保护第三方合法权益

0

0

0

0

0

0

0

5.属于三类内部事务信息

0

0

0

0

0

0

0

6.属于四类过程性信息

0

0

0

0

0

0

0

7.属于行政执法案卷

0

0

0

0

0

0

0

8.属于行政查询事项

0

0

0

0

0

0

0

(四)无法提供

1.本单位不掌握相关政府信息

0

0

0

0

0

0

0

2.没有现成信息需要另行制作

0

0

0

0

0

0

0

3.补正后申请内容仍不明确

0

0

0

0

0

0

0

(五)不予处理

1.信访举报投诉类申请

0

0

0

0

0

0

0

2.重复申请

0

0

0

0

0

0

0

3.要求提供公开出版物

0

0

0

0

0

0

0

4.无正当理由大量反复申请

0

0

0

0

0

0

0

5.要求行政机关确认或重新出具已获取信息

0

0

0

0

0

0

0

(六)其他处理

0

0

0

0

0

0

0

(七)总计

0

0

0

0

0

0

0

四、结转下年度继续办理

0

0

0

0

0

0

0

 

 

四、政府信息公开行政复议、行政诉讼情况

行政复议

行政诉讼

结果维持

结果纠正

其他结果

尚未审结

总计

未经复议直接起诉

复议后起诉

结果维持

结果纠正

其他结果

尚未审结

总计

结果维持

结果纠正

其他结果

尚未审结

总计

0

0

0

0

0

0

0

0

0

0

0

0

0

0

0

五、存在的主要问题及改进情况

存在的主要问题包括:一是信息公开工作人员不专职人员,业务素质和能力还需要进一步提高;二是主动公开的内容数量少、内容单一,规范性不高。

改进措施:一是以服务社会、服务民生为宗旨,提升服务功能,进一步完善和拓展信息公开的内容及形式,丰富公开内容;二是进一步规范、细化信息公开工作,保证信息及时更新,严格落实审核责任,把好政务信息的质量关。

六、其他需要报告的事项

 

 

                                                                 2021129

沂源县残联2019年度政府信息公开工作年度报告

时间:2020-01-19

    根据《中华人民共和国政府信息公开条例》和各级政府有关信息公开的要求,结合县残联政府信息公开工作实际,现向社会公开县残联2019年政府信息公开年度报告。

    一、总体情况

    2019年,县残联高度重视信息公开工作,按照县委、县政府的总体部署和工作要求,深入贯彻实施《中华人民共和国政府信息公开条例》,按照合法、及时、公正和便民的原则,积极做好政府信息的收集、整理,并定期对本单位的公开信息进行更新,让公众更加快捷方便地了解到我单位相关的政府信息,提高了工作的透明度和工作效率。

    1、主动公开内容。截止2019年12月31日,县残联累计主动公开政府信息12条,主要包括部门文件、政策解读等方面。

    2、依申请公开情况。2019年,县残联县残联未接书面依申请公开政府信息的申请。

    3、政府信息管理情况。一是加强重点领域政府信息公开工作。按照县委、县政府的统一部署要求,对单位预决算、残疾人证办理、残疾人扶持补贴发放情况等重点领域的工作信息进行了及时公开。二是做好政府信息公开保密审查及监督检查工作。县残联结合本单位实际情况,进一步完善县残联政府信息公开保密审查制度、政府信息公开责任追究制度和依申请政府信息按时公开制度,并抓好各项制度的督查落实,同时,定期对政府信息公开情况进行统计,确保政府信息公开的及时、安全、有效。

    4、政府信息公开平台、机构建设和人员情况。加强组织领导,不断健全完善政务公开工作机制。成立了以理事长任组长,副理事长为副组长,各党组成员及科室负责人为成员的政务信息公开工作领导小组,领导小组办公室设在机关办公室,由机关办公室具体负责信息的收集和公开工作,并不断完善政府信息公开的各项制度,积极推动政府信息工作的开展。

    5、监督保障情况。严格按照《条例》规定,建立和完善了机关工作管理制度和主动公开、依申请公开、保密审查、评议考核等相关工作制度以及信息发布的保密审查和程序,从工作程序到岗位责任,做出了明确规定,较好地规范了工作程序和依法行政行为,提高了工作效率

    6、建议提案办理结果公开情况。2019年,县残联未接到建议提案。

    二、主动公开政府信息情况

    2019年度,县残联累计主动公开政府信息12条,其中部门文件12条。

第二十条第(一)项

信息内容

本年新制作数量

本年新
公开数量

对外公开

总数量

规章

0  

0 

规范性文件

0  

0 

第二十条第(五)项

信息内容

上一年项目数量

本年增/减

处理决定数量

行政许可

0

0 

0 

其他对外管理服务事项

0 

0 

0 

第二十条第(六)项

信息内容

上一年项目数量

本年增/减

处理决定数量

行政处罚

 0

0 

0 

行政强制

 0

0 

0 

第二十条第(八)项

信息内容

上一年项目数量

本年增/减

行政事业性收费

0 

 0

第二十条第(九)项

信息内容

采购项目数量

采购总金额

政府集中采购

0 

0

    三、收到和处理政府信息公开申请情况

    自2019年1月1日起至2019年12月31日止,县残联未接书面依申请公开政府信息的申请。

(本列数据的勾稽关系为:第一项加第二项之和,

等于第三项加第四项之和)

申请人情况

自然人

法人或其他组织

总计

商业企业

科研机构

社会公益组织

法律服务机构

其他

一、本年新收政府信息公开申请数量

0

0

0

0

0

0

0

二、上年结转政府信息公开申请数量

0

0

0

0

0

0

0

三、本年度办理结果

(一)予以公开

0

0

0

0

0

0

0

(二)部分公开(区分处理的,只计这一情形,不计其他情形)

0

0

0

0

0

0

0

(三)不予公开

1.属于国家秘密

0

0

0

0

0

0

0

2.其他法律行政法规禁止公开

0

0

0

0

0

0

0

3.危及“三安全一稳定”

0

0

0

0

0

0

0

4.保护第三方合法权益

0

0

0

0

0

0

0

5.属于三类内部事务信息

0

0

0

0

0

0

0

6.属于四类过程性信息

0

0

0

0

0

0

0

7.属于行政执法案卷

0

0

0

0

0

0

0

8.属于行政查询事项

0

0

0

0

0

0

0

(四)无法提供

1.本机关不掌握相关政府信息

0

0

0

0

0

0

0

2.没有现成信息需要另行制作

0

0

0

0

0

0

0

3.补正后申请内容仍不明确

0

0

0

0

0

0

0

(五)不予处理

1.信访举报投诉类申请

0

0

0

0

0

0

0

2.重复申请

0

0

0

0

0

0

0

3.要求提供公开出版物

0

0

0

0

0

0

0

4.无正当理由大量反复申请

0

0

0

0

0

0

0

5.要求行政机关确认或重新

出具已获取信息

0

0

0

0

0

0

0

(六)其他处理

0

0

0

0

0

0

0

(七)总计

0

0

0

0

0

0

0

四、结转下年度继续办理

0

0

0

0

0

0

0

    四、政府信息公开行政复议、行政诉讼情况

    2019年,县残联严格按照《条例》的规定公开政府信,没有因政府信息公开申请提起行政复议、行政诉讼的情况发生。

行政复议

行政诉讼

结果

维持

结果纠正

其他结果

尚未

审结

未经复议直接起诉

复议后起诉

结果维持

结果纠正

其他

结果

尚未

审结

总计

结果维持

结果

纠正

其他

结果

尚未审结

总计

0

0

0

0

0

0

0

0

0

0

0

0

0

0

0

    五、存在的主要问题及改进情况

    县残联政府信息公开工作还存在着信息更新不够及时、信息公开的范围相对狭窄、业务能力欠缺等问题。下一步,县残联将进一步梳理本单位所掌握的政府信息,及时提供,定期维护,确保政府信息公开工作能按照既定的工作流程有效运作,公众能够方便查询。同时,进一步梳理政府信息,逐步扩大公开内容,对原有的政府信息公开目录进行补充完善,保证公开信息的完整性和准确性。

    六、其他需要报告的事项 

    无

                                                                                                                            2020年1月

沂源县残疾人联合会2019年度政务信息公开报告.docx

解读链接:沂源县残疾人联合会2019年政府信息公开工作年度报告解读

沂源县残联2018年政府信息公开年度报告

时间:2019-02-28

根据《中华人民共和国政府信息公开条例》、《山东省政府信息公开办法》和县政府办公室关于做好2018年度政府信息公开工作年度报告编制工作通知的部署要求编制本报告。

一、概述

2018年,县残联高度重视信息公开工作,按照合法、及时、公正和便民的原则,积极做好政府信息的收集、整理,并定期对本单位的公开信息进行更新,让公众更加快捷方便地了解到我单位相关的政府信息,提高了工作的透明度和工作效率。

二、政府信息公开的组织领导和制度建设情况

县残联高度重视政府信息公开工作,根据工作实际,调整充实了信息公开领导小组,确定专人具体负责信息的收集和公开工作,并不断完善政府信息公开的各项制度,积极推动政府信息工作的开展。

三、重点领域政府信息公开工作推进情况

2018年,按照县政府的统一部署要求,县残联加强了单位预决算、残疾人证办理工作等重点工作信息的公开。

四、主动公开政府信息以及公开平台建设情况

2018年,县残联通过报纸、单位宣传栏和印发明白纸等形式,主动公开政府信息6条

五、政府信息公开申请的办理情况

2018年,县残联所有政府信息均为主动公开,没有依申请公开的政府信息。

六、政府公开的收费及减免情况

2018年,县残联主动公开的信息全部免费,不存在收费现象。

七、因政府信息公开申请行政复议、提起行政诉讼的情况

     县残联至今尚未发生一起因政府信息公开申请行政复议、提起行政诉讼和申诉的案例。

八、政府信息公开保密审查及监督检查情况

为妥善处理好公开和保密的关系,县残联结合本单位实际情况,进一步完善保密审查工作相关配套制度,明确政府信息公开属性确认的工作规范、保密审查工作程序以及保密审查工作的原则和权限,定期对政府信息公开情况进行统计,确保政府信息公开的及时、安全、有效。

九、存在的主要问题和改进措施

1、存在的主要问题

2018年在政府信息公开工作方面主要存在以下问题:信息公开的内容有待进一步完善;二是信息更新还不够及时。

2、具体的改进措施

(1)统一认识,努力规范工作流程。县残联将按照“公开为原则,不公开为例外”的总体要求,进一步梳理本单位所掌握的政府信息,及时提供,定期维护,确保政府信息公开工作能按照既定的工作流程有效运作,公众能够方便查询。

(2)认真梳理,逐步扩大公开内容。将进一步梳理政府信息,对原有的政府信息公开目录进行补充完善,保证公开信息的完整性和准确性。

十、需要说明的事项与附表

附件:2018年政府信息公开工作情况统计表

                                                               沂源县残联

                                                                 2019年1月14日


附件

2018年度政府信息公开工作情况统计表

统 计 指 标

单位

统计数

一、主动公开情况



  (一)主动公开政府信息数(不同渠道和方式公开相同信息计1条)


      其中:主动公开规范性文件数


         制发规范性文件总数


  (二)通过不同渠道和方式公开政府信息的情况



     1.政府公报公开政府信息数


     2.政府网站公开政府信息数

6

     3.政务微博公开政府信息数


     4.政务微信公开政府信息数


     5.其他方式公开政府信息数


二、回应解读情况(不同方式回应同一热点或舆情计1次)



(一)回应公众关注热点或重大舆情数


  (二)通过不同渠道和方式回应解读的情况



     1.参加或举办新闻发布会总次数


      其中:主要负责同志参加新闻发布会次数


     2.政府网站在线访谈次数


      其中:主要负责同志参加政府网站在线访谈次数


     3.政策解读稿件发布数


     4.微博微信回应事件数


     5.其他方式回应事件数


三、依申请公开情况



  (一)收到申请数


     1.当面申请数


     2.传真申请数


     3.网络申请数


     4.信函申请数


5.其他形式


  (二)申请办结数


     1.按时办结数


     2.延期办结数


  (三)申请答复数


     1.属于已主动公开范围数


     2.同意公开答复数


     3.同意部分公开答复数


     4.不同意公开答复数


      其中:涉及国家秘密


         涉及商业秘密


         涉及个人隐私


         危及国家安全、公共安全、经济安全和社会稳定


         不是《条例》所指政府信息


         法律法规规定的其他情形


     5.不属于本行政机关公开数


     6.申请信息不存在数


     7.告知作出更改补充数


     8.告知通过其他途径办理数


四、行政复议数量


  (一)维持具体行政行为数


  (二)被依法纠错数


  (三)其他情形数


五、行政诉讼数量


  (一)维持具体行政行为或者驳回原告诉讼请求数


  (二)被依法纠错数


  (三)其他情形数


六、被举报投诉数量


  (一)维持具体行政行为数


  (二)被纠错数


  (三)其他情形数


七、向图书馆、档案馆等查阅场所报送信息数


  (一)纸质文件数


  (二)电子文件数


八、政府公报发行量



(一)公报发行期数


(二)公报发行总份数


九、设置政府信息查阅点数


(一)县直部门、单位

1

(二)街道、镇办及经济开发区


十、查阅点接待人数


(一)县直部门、单位


(二)街道、镇办及经济开发区


十二、机构建设和保障经费情况



  (一)政府信息公开工作机构数

1

  (二)从事政府信息公开工作人员数

2

     1.专职人员数(不包括政府网站工作人员数)


     2.兼职人员数

2

  (三)政府信息公开专项经费(不包括政府网站建设维护等方面的经费)

万元


十三、政府信息公开会议和培训情况



  (一)召开政府信息公开工作会议或专题会议数


  (二)举办各类培训班数


  (三)接受培训人员数

人次


(注:各子栏目数要等于总栏目数量)




沂源县残联2017年政府信息公开年度报告

时间:2018-02-06

沂源县残联2017年政府信息公开年度报告

 

根据《中华人民共和国政府信息公开条例》、《山东省政府信息公开办法》和源政办字〔2018〕8号《沂源县人民政府办公室关于做好2017年度政府信息公开年度报告编制发布工作的通知》的部署要求编制本报告。

一、概述

2017年,县残联高度重视信息公开工作,按照合法、及时、公正和便民的原则,积极做好政府信息的收集、整理,并定期对本单位的公开信息进行更新,让公众更加快捷方便地了解到我单位相关的政府信息,提高了工作的透明度和工作效率。

二、政府信息公开的组织领导和制度建设情况

县残联高度重视政府信息公开工作,根据工作实际,调整充实了信息公开领导小组,确定专人具体负责信息的收集和公开工作,并不断完善政府信息公开的各项制度,积极推动政府信息工作的开展。

三、重点领域政府信息公开工作推进情况

2017年,按照县政府的统一部署要求,县残联加强了单位预决算、残疾人证办理工作、重度残疾人补贴发放等重点工作信息的公开。

四、主动公开政府信息以及公开平台建设情况

2017年,县残联通过报纸、单位宣传栏和印发明白纸等形式,主动公开政府信息5条,为主动公开规范性文件。

五、政府信息公开申请的办理情况

2017年,县残联所有政府信息均为主动公开,没有依申请公开的政府信息。

六、政府公开的收费及减免情况

2017年,县残联主动公开的信息全部免费,不存在收费现象。

七、因政府信息公开申请行政复议、提起行政诉讼的情况

     县残联至今尚未发生一起因政府信息公开申请行政复议、提起行政诉讼和申诉的案例。

八、政府信息公开保密审查及监督检查情况

为妥善处理好公开和保密的关系,县残联结合本单位实际情况,进一步完善保密审查工作相关配套制度,明确政府信息公开属性确认的工作规范、保密审查工作程序以及保密审查工作的原则和权限,定期对政府信息公开情况进行统计,确保政府信息公开的及时、安全、有效。

九、存在的主要问题和改进措施

1、存在的主要问题

2017年在政府信息公开工作方面主要存在以下问题:信息公开的内容有待进一步完善;二是信息更新还不够及时。

2、具体的改进措施

(1)统一认识,努力规范工作流程。县残联将按照“公开为原则,不公开为例外”的总体要求,进一步梳理本单位所掌握的政府信息,及时提供,定期维护,确保政府信息公开工作能按照既定的工作流程有效运作,公众能够方便查询。

(2)认真梳理,逐步扩大公开内容。将进一步梳理政府信息,对原有的政府信息公开目录进行补充完善,保证公开信息的完整性和准确性。

十、需要说明的事项与附表

附件  

2017年度政府信息公开工作情况统计表

 

                           沂源县残疾人联合会

                             2018年2月5日


沂源县残联2016年政府信息公开年度报告

时间:2017-03-17

沂源县残联2015年政府信息公开年度报告

时间:2016-04-01

沂源县残联2013年政府信息公开年度报告

时间:2014-03-14

沂源县残联2012年度信息公开工作报告

时间:2013-03-20

沂源县残联2011年度信息公开工作报告

时间:2012-03-02


附件:附件下载:沂源残联2011年政府信息公开年度报告.doc

2010年政府信息公开年度报告

时间:2012-01-31

2009年政府信息公开年度报告

时间:2012-01-31

2008年度信息公开工作报告

时间:2012-01-31