沂源县人民政府
沂源县住房和城乡建设局
首页
政务公开
政府信息公开
政策法规
公示公告
标题:
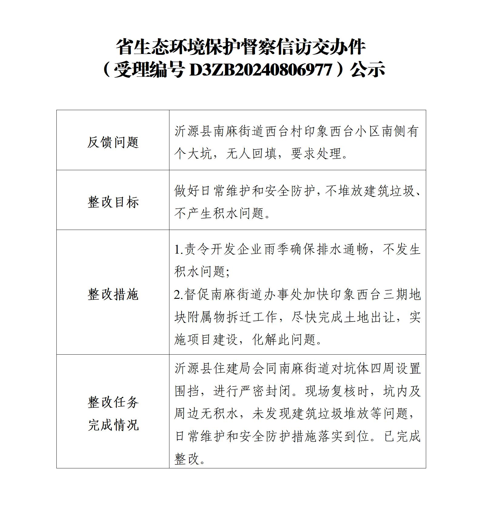
省生态环境保护督察信访交办件(受理编号D3ZB20240806977)公示
索引号:
1137032300422313XC/2025-5550954
文号:
发文日期:
2025-11-21
发布机构:
沂源县住房和城乡建设局
省生态环境保护督察信访交办件(受理编号D3ZB20240806977)公示
发布日期:2025-11-21
字号:
大
中
小
|
打印
分享:
扫码使用手机浏览本页内容