沂源县人民政府
| 标题: | 沂源县张家坡卫生院住院须知及流程等信息 | ||
|---|---|---|---|
| 索引号: | 11370323MB2859070U/2025-5275524 | 文号: | |
| 发文日期: | 2025-12-04 | 发布机构: | 沂源县卫生健康局 |
|
办理住院的手续及流程 |
门急诊患者就诊后医师确认需要住院→患者同意→开具《住院证》→1、危重患者入院(医护人员护送)→家属办理住院手续时,患者可同步送病房→并通知病房做好急救准备;2、普通患者入院(医护人员引导)→到收款室缴费→到住院病房→病房护士接诊→值班医师接诊→护士处理医嘱 |
|
住院期间应知晓的相关事务 |
1.病区走廊、卫生间张贴预防跌倒标识及温馨提示; 2.专人(家长或监护人)陪住,活动时有人陪伴,指导患者渐进坐起、渐进下床、上下轮椅的方法; 3.穿舒适的防滑鞋及衣裤;教育患者/患儿需要任何协助时,主动寻求工作人员的帮助; 4.教育患者行走时出现头晕、双眼发黑、下肢无力、步态不稳等情况时,立即原地坐(蹲)下或靠墙,呼叫工作人员帮助; 5.教育家属看护儿童,勿在通道上跑动或在候诊椅上过度玩要; 6.教育家属扶好孕妇、老人,注意周围环境及走动的人群,避免碰撞跌倒
|
|
住院期间注意事项 |
1、患者应当遵守医疗秩序和医疗机构有关就诊、治疗、检查的规定,如实提供与病情有关的信息,配合医务人员开展诊疗活动。 2、医疗机构及其医务人员的合法权益受法律保护。干扰医疗秩序,妨碍医务人员工作、生活,侵害医务人员合法权益的,应当依法承担法律责任。 3、患者应当依法文明表达意见和要求,向医疗机构投诉管理部门提供真实、准确的投诉相关资料,配合医疗机构投诉管理部门的调查和询问,不得扰乱正常医疗秩序,不得有违法犯罪行为。
|
|
1、遵守医院规章制度,不得侵犯医院员工和其他患者的权利。 |
1、遵守医院规章制度,不得侵犯医院员工和其他患者的权利。 |
|
2、配合主管医生、护士及其他相关医务人员的治疗护理计划和指导,当拒绝治疗或不遵从指导时,要承担相应的责任。 |
|
|
3、爱护医院设施和仪器,积极履行诊疗付费义务。 |
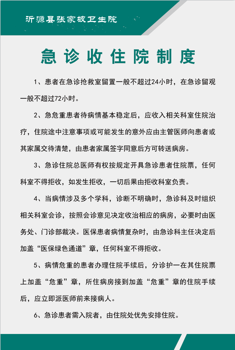
急诊收住院制度:

住院患者暴露后处置流程图:

住院患者并发病毒性肺炎救治流程:
