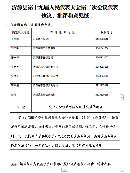
关于支持镇域经济高质量发展的建议(县十九届人大二次会议第53号建议)
县十九届人大二次会议
53
建议人: 丁宗国、刘思军、陈守梅、申克美、徐洪亮、李具超、耿伟
主办单位: 沂源县投资促进发展中心
答复时间: 2023-05-11
  • 答复内容
  • 建议内容

沂源县投资促进发展中心关于对县十九届人大二次会议代表第53号建议的答复

尊敬的丁宗国、刘思军、陈守梅、申克美、徐洪亮、李具超、耿伟代表:

       您提出的《关于支持镇域经济高质量发展的建议》收悉,现答复如下:
       2023年,淄博市委提出开展“三提三争”活动,聚力在推动区县域经济跨越发展上“提效争先”,大力发展区县域经济,形成各区县优势互补、错位发展、竞相争先的生动格局。县委县政府提出“三县战略”“四新四创”,实施招商引资攻坚突破战,努力争创绿色低碳高质量发展“县域典范”。
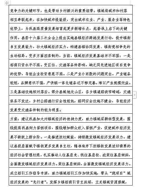
县域经济、镇域经济是经济社会高质量发展的载体,镇域强则县域强,县域强则市域强。镇域经济是壮大我县经济总量、提升我县竞争力的关键,也是带动乡村振兴的重要手段。
       一、推进放权赋能方面
       一是创新“六个一体化”招商新机制,推动一体化招商。研究出台了《招商引资“六个一体化”工作机制》,夯实“投促+部门+镇办+园区”一体化协同作战体系,推动形成强大工作合力,实现全域全员、内资外资、全产业链一体化招商,有效推动各镇街经济高质量发展。
       二是实施项目联合会审和协同落地机制,提高项目落地率。实行招商引资项目“签约评审、落地评估、违约退出、奖励追回”闭环管理,严把项目质量,提高落地效率。统筹加强土地、资金、能耗等生产要素保障,持续开展投资环境集中整治,解决关键制约,确保项目快速启动。
       三是开展“建链、补链、延链、强链”招引,产业赋能镇域发展。绘制产业图谱,精心布局新医药、新材料、电子信息等6条产业链,打造了6大产业集群,同时,积极发挥企业“朋友圈”招商,“链主”“链长”招商的作用,促进产业链上下游、产供销、大中小企业协同发展,提高产业配套能力,形成相关产业链企业磁吸聚合、集群集聚发展。
       二、政策往基层倾斜方面
       一是出台招商引资政策。招商引资政策除大项目奖励、投资总量奖励等,专门出台“飞地”分配政策(可关注“投资沂源”微信公众号)。鼓励各镇、街道和经济开发区打破行政地域界限,把优质项目推荐到更具优势的区域。属各镇、街道推荐引进并落户经济开发区的重点产业招商项目,经县投资促进发展中心和县财政局认可后,自企业投产并实现纳税之日起,对项目形成各类税收的县级留成部分,引入方和落地方按照 6:4 比例分配,招商引资、固定资产投资等主要经济指标按照 6:4 比例统计。
       二是成立重要工作指挥部和工作专班。为加快推动各项工作突破提升,成立“双招双引”、生态建设、农文旅融合发展等12个重要工作指挥部和新医药之都建设专班、纤维新材料之城建设专班、新农业发展优势区建设专班等16个重点工作专班。由县委常委亲自指挥,指挥部、专班负责牵头抓总、统揽全局,副总指挥和副组长具体抓、抓具体,各成员立足职能、狠抓落实。
       三、完善配套基础设施方面
       规划启动经济开发区、西部宜居新城、南部产业新城、东里低碳绿动力装备制造产业园“四驾马车”园区平台,着重在生态环境、配套能力等方面提档升级。
沂源经济开发区是省级经济开发区,规划面积53.7平方公里,包含产业区、生活区、生态区,是工业强县的主战场、双招双引的大平台,园区内基础设施配套完善,搭建了总里程34公里“四横九纵”的路网格局,建成日处理污水能力8万吨的2座污水处理厂,建有1座220KV、3座110KV变电站和日供水能力5万立方的东部水厂,建有标准厂房、小微创业园、研发孵化场所及生活配套设施,企业可通过进入孵化基地、租赁或购买标准厂房、个性化定制厂房、自建厂房等多种方式入驻。
       西部宜居新城。位于沂源县南麻街道,地处县城上风向、沂河上游,西部为山林和湖区,环境优美,区域内文旅资源丰富,有天湖景区、始建于隋朝的荆山寺、新石器时代的姑子坪遗址等旅游景点。总体定位围绕“产城路医学政”要素配置以打造集创新文旅、生态康养、都市休闲、高效服务、品质生活于一体的现代化山水花园城市为总体功能定位。建设现代时尚、休闲宜居友好型城市,打造沂源城市建设新地标。
       南部物流产业园。园区位于沂源县城区西南部,青兰高速穿过项目地,341国道与231省道经过项目地北侧并将项目地与北侧沂源老城区相连,距离青岛港222公里、距日照港206公里、距潍坊港150公里,车程3-4小时。项目一期总占地面积约为700亩,总建筑面积24万平方米,主要建设综合办公楼、档口、园区主路及外延道路等基础设施及7个仓库。园区定位为立足沂源县,辐射鲁中地区,以商贸物流服务带动工业、农业产业升级为目标的综合性物流园区枢纽,旨在打造鲁中地区“行业定位最准、功能配置最全、信息程度最大、建设标准最优、智慧水平最高”的绿色、标杆项目。
       东里低碳绿动力装备制造产业园。规划以绿色制造产业为主产业链,以绿色服务产业为副产业链,拓展低碳装备制造业产业集群,逐步建立“一主、一副、多元”的低碳产业生态区。规划园区分三层进行建设,第一层占地665亩,主要以高端绿色制造为主,配套服务于整个园区的1万平米低碳智创谷;第二层占地面积1100亩,招引建设绿色装备等项目;第三层占地1200亩,建设以风能、光伏、制氢等为主的新能源项目。目前,园区已完成产业规划和空间规划,基础设施完善,在道路、供水、供电、供气等方面均满足生产需求。德曼奇空气源热泵建设项目、旭昊农光互补光伏发电项目、汽车轻量化底盘(悬架)用新型纳米复合材料弹性构建项目已落地园区。
       感谢您对我县投资促进工作的关心和支持,欢迎今后对我县投资促进工作多提宝贵意见。

 

                                                                                                                                                                                        沂源县投资促进发展中心
                                                                                                                                                                                2023年5月11日

 

(联系单位:沂源县投资促进发展中心,联系人:翟文娟,联系电话:0533-3226138)(可以公开)
抄送:县人大常委会人事代表室

关于支持镇域经济高质量发展的建议