沂源县文化和旅游局

沂源县文化和旅游局政府信息公开指南(2025年2月修订)

时间:2025-02-07

根据《中华人民共和国政府信息公开条例》(以下简称《条例》),本机关制作和从公民、法人或者其他组织获取并由本机关保存的政府信息,除依法免予公开的外,由本机关负责主动公开或者依公民、法人或者其他组织的申请予以提供。

为了更好地提供政府信息公开服务,本机关编制了《沂源县文化和旅游局政府信息公开指南》(以下简称《指南》)。需要获得本机关政府信息公开服务的公民、法人或者其他组织,建议阅读本《指南》。

本《指南》每年更新一次。公民、法人或者其他组织可以在沂源县人民政府网站(http://www.yiyuan.gov.cn)上查阅本《指南》

一、主动公开政府信息

(一)信息分类和编排体系

1.机构职能

主要包括:机构设置及职能情况;机构领导及分工情况;内设机构及职能情况;下(直)属单位设置及职能情况;办公地址、办公时间、联系方式、负责人姓名、邮政编码等。

2.政策文件

主要包括:以本机关名义发布或者本机关作为主办部门与其他部门联合发布的规范性文件及其他行政文件;政策解读等。

3.规划计划

主要包括:专项规划;本机关阶段性工作计划、工作重点安排等。

4.业务工作

主要包括:公共文化服务体系建设、设施建设和使用信息;公共文化遗产保护、设施名录、政府购买公共文化服务信息;公益性文化服务活动信息;重大决策的意见征集、结果反馈、执行效果评估情况;政府工作报告、年度重点工作重要部署执行情况;建议提案办理结果;双随机、一公开监管信息;办理行政许可和其他对外管理服务事项的依据、条件、程序以及办理结果;实施行政处罚的依据、条件、程序以及本机关认为具有一定社会影响的行政处罚决定等。

5.统计数据

主要包括:本机关部门财政预算、决算报告。

6.人事信息

主要包括:本机关人事任免信息。

7.其他

主要包括:《条例》第二十条规定本机关其他应该主动公开的政府信息

二、获取形式

1、主动公开

公开形式

1.沂源县人民政府网站网址为http://www.yiyuan.gov.cn

2.“沂源文旅发布(微信号:yywlfb)、沂源文旅发布视频号:yywlfb等互联网政务新媒体。

3.其他:报刊、广播、电视等。

4.同时在沂源县文化苑一楼图书馆借阅室设置政务公开专区。(沂源县鲁山路8号,联系方式:0533-3241236,办公时间:工作日830-1200   1330-1700

公开时限

本机关主动公开的政府信息,自政府信息形成或者变更之日20个工作日内予以公开。法律、法规对政府信息公开的期限另有规定的,从其规定。

2、依申请公开

除本机关主动公开的政府信息外,公民、法人或者其他组织可以根据自身生产、生活、科研等特殊需要,向本机关申请获取相关政府信息。

本机关政府信息公开申请受理机构(见本《指南》第三条),负责受理公民、法人或者其他组织向本机关提出的政府信息公开申请。

提出申请

向本机关申请获取政府信息的,应当书面填写《沂源县文化和旅游局政府信息公开申请表》(以下简称《申请表》,见附件1)。《申请表》可以在受理机构处领取,也可以在本机关网站上下载电子版,复制有效。

申请获取信息的描述请尽量详尽、明确;若有可能,请提供该信息的标题、发布时间、文号或者其他有助于本机关确定信息内容的提示。

1. 本机关受理书面提交的政府信息公开申请。

除申请人当面提交《申请表》外,申请人通过信函方式提出申请的,请在信封左下角注明政府信息公开申请的字样;申请人通过电报、传真方式提出申请的,请相应注明政府信息公开申请的字样。

申请人对沂源县政府信息公开申请受理机构为:沂源县文化和旅游局,具体业务受理部门为沂源县文化和旅游局办公室。  

办公地址:沂源县鲁山路8  

邮政编码:256100

办公时间:830-1200 1330-1700(工作日)

联系电话:0533-3241335

传  真:0533-3226739

电子信箱:yyxwhcbjbgs@zb.shandong.cn(此邮箱仅供沟通联系使用,不接受政府信息公开申请)。

2. 本机关受理通过互联网提交的政府信息公开申请。

申请人可通过互联网在县人民政府网站上填写电子版《申请表》,向本机关提交政府信息公开申请,网址为http://www.yiyuan.gov.cn

申请人向本机关申请获取与自身相关的政府信息时,应当出示有效身份证件或证明文件,当面向本机关提交书面申请。

本机关不直接受理通过电话、短消息等方式提出的申请,但申请人可以通过电话咨询相应的服务业务。

 申请处理

本机关收到公民、法人或者其他组织提出的政府信息公开申请后,根据需要,通过相应方式对申请人身份进行核对。

  本机关收到申请后,将从形式上对申请的要件是否完备进行审查,对于要件不完备的申请予以退回,要求申请人补正信息。

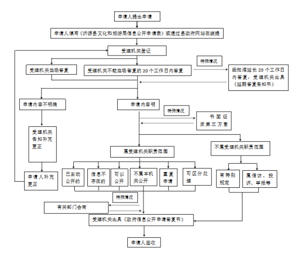
对申请人提出的政府信息公开申请,本机关将根据不同情况分别作出答复,详见本机关处理政府信息公开申请流程图(见附件2)。机关办理申请人政府信息公开申请时,能够当场答复的,将当场答复;不能当场答复的,自收到申请之日起15个工作日内予以答复;确需延长答复期限的,经政府信息公开工作机构负责人同意,延长答复时间不超过15个工作日,并告知申请人。《条例》另有规定的,从其规定。

本机关依申请提供信息时,除不应当公开的内容外,根据掌握该信息的实际状态进行提供,不对信息进行加工、统计、研究、分析或者其他处理。

 收费标准

具体标准按照《国务院办 公厅关于印发〈政府信息公开信息处理费管理办法〉的通知》(国办函〔2020109号)和《山东省人民政府办公厅关于做好政府信息公开信息处理费管理工作有关事项的通知》(鲁政办字〔2020179号)有关规定执行。

本机关依申请提供政府信息的收费标准依照国家、省物价与财政部门制定的标准执行,收取的费用全部上缴财政。

申请公开政府信息的公民,确有经济困难的,本人可向本机关提出减关费用的申请,并填写《申请表》相关栏目。

三、政府信息公开工作机构

本机关政府信息公开工作机构为:沂源县文化和旅游局办公室
办公地址:沂源县鲁山路8文化和旅游局办公楼2
邮政编码:256100

办公时间:8:30-12:00 13:30-17:00(工作日)
联系电话:0533-3241335

     真:0533-3226739

电子邮箱:yyxwhcbjbgs@zb.shandong.cn

本机关政府信息公开申请受理机构为:沂源县文化和旅游局办公室

办公地址: 沂源县鲁山路8文化和旅游局办公楼2  

邮政编码: 256100

办公时间: 8:30-12:00 13:30-17:00(工作日)

联系电话: 0533-3241335    

    真: 0533-3226739

电子信箱:yyxwhcbjbgs@zb.shandong.cn

四、监督和救济

公民、法人或者其他组织认为县本机关提供的与其自身相关的政府信息记录不准确的,可以提出更正申请,并提供证据材料。本机关将根据申请作出相应处理,并告知申请人。

公民、法人或者其他组织认为本机关未依法履行政府信息公开义务的,可以向本机关投诉举报。 投诉电话:0533-3241335

公民、法人或其他组织也可以向上级行政机关、监察机关或者政府信息公开工作主管部门举报。

公民、法人或者其他组织认为行政机关在政府信息公开工作中的具体行政行为侵犯其合法权益的,公民、法人和其他组织可以依法申请行政复议或提起行政诉讼。

投诉、举报受理机构:沂源县人民政府办公室
办公地址:山东省淄博市沂源县振兴路61

邮政编码:256100

办公时间:830-1200  1330-1700(工作日)

联系电话:0533-3241369

传  真:3241418

电子信箱:yyxdsjzx@zb.shandong.cn

 

行政复议受理机构:沂源县人民政府

办公地址:山东省淄博市沂源县振兴路61

办公时间:830-1200  1330-1700(工作日)

邮政编码:256100

联系电话: 0533-3241369

电子信箱:yyxdsjzx@zb.shandong.cn

 

行政诉讼受理机构:沂源县人民法院

办公地址:山东省淄博市沂源县鲁山路89

办公时间:830-1200  1330-1700(工作日)

邮政编码:256100

联系电话:0533-3259239

 

附件:1.沂源县文化和旅游局政府信息公开申请表

2.沂源县文化和旅游局信息公开申请流程

 

  

 

附件1

沂源县文化和旅游信息公开申请表

被申请单位

 

申请人信息

公民

姓    名

 

工作单位

 

证件名称

 

证件号码

 

通信地址

 

联系电话

 

邮政编码

 

电子邮箱

 

法人或者其他组织

名    称

 

组织机构代码

 

营业执照

 

法人代表

 

联系人

 

联系人电话

 

联系人邮箱

 

申请人签名或者盖章

 

申请时间

 

所需信息情况

所需信息内容描述

 

 

 

 

 

 

选   填   部   分

所需信息的信息索取号

 

所需信息的用途

 

是否申请减免费用

信息的指定提供方式

获取信息方式

申请。

请提供相关证明

(仅限公民申请)

纸面

电子邮件

(可多选)

 

 

 

邮寄

电子邮件

传真

自行领取/当场阅读、抄录

(可多选)

 

注:若机关无法按照指定方式提供所需信息,也可接受其它方式

 

附件2

沂源县文化和旅游局信息公开申请流程

 

公共服务信息 2025-05-29

沂源县文化和旅游局2024年政府信息公开工作年度报告

时间:2025-01-17

本年度报告根据《中华人民共和国政府信息公开条例》(以下简称《条例》),结合本单位信息公开工作实际编制。本年度报告中所列数据的统计期限自2024年1月1日起,至2024年12月31日止。如对报告内容有疑问,请与沂源县文化和旅游局联系(地址:沂源县鲁山路8号,沂源县文化和旅游局二楼办公室;邮编:256100;电话:0533-3241335;电子邮箱:yyxwhcbjbgs@zb.shandong.cn)。

一、总体情况

2024年,沂源县文化和旅游局深入落实《中华人民共和国政府信息公开条例》规定,全面推进主动公开,持续规范依申请公开,拓展公众参与渠道,充分保障群众知情权、参与权,不断拓展公开内容,创新公开形式,努力提升政务公开质效。

(一)主动公开方面

2024年,沂源县文化和旅游局主动公开机关职能、机构设置、财政预算决算等相关信息。截止2024年12月31日,共制发行政规范性文件0件,普通政府文件1件。公开公共文化服务信息36条,公开全域旅游信息38条,累计主动公开政府信息180余条。

(二)依申请公开工作方面

2024年,沂源县文化和旅游局未收到政府信息公开申请。近三年,本单位均未收到政府信息公开申请。

(三)政府信息管理方面

建立“谁提供、谁发布、谁负责”的工作机制,严格落实政府信息发布保密制度,落实政府信息公开属性源头认定机制,及时、准确地公开政府信息,不断丰富公开内容、提升公开质量、增强公开实效。本单位本年度未制发规范性文件。

(四)政府信息公开平台建设情况

充分发挥沂源县人民政府网站的平台作用,明确办公室1名工作人员负责政府信息公开工作,政府信息公开平台板块及栏目设置,严格按照政府办公室政府网站平台管理的规范要求建设,努力做到应公开尽公开。沂源县文化和旅游局一楼图书馆阅览室设置政务公开专区,设立专门政府信息查阅点,接待访客1000余人。充分发挥政务新媒体推介宣传作用,沂源文旅发布微信公众号及时发布上级重大决策、文旅工作信息等。

(五)监督保障情况

建立政府信息监督考核保障机制,发布内容必须由本单位分管负责同志审阅后及具体责任人审核后才可公布,确保内容的真实性、有效性。将政务公开工作列入我单位常态化工作,明确责任和要求,促进信息公开工作常态化、规范化。积极畅通渠道,及时 回应社会关切,认真收集群众评议意见和建议,持续提升信息公开水平。制定2024年政务公开培训计划,全年开展专题培训2次,切实提供工作人员素质及能力。

二、主动公开政府信息情况

第二十条第(一)项

信息内容

本年制发件数

本年废止件数

现行有效件数

规章

0

0

0

行政规范性文件

0

0

0

第二十条第(五)项

信息内容

本年处理决定数量

行政许可

0

第二十条第(六)项

信息内容

本年处理决定数量

行政处罚

13

行政强制

0

第二十条第(八)项

信息内容

本年收费金额(单位:万元)

行政事业性收费

0

 

三、收到和处理政府信息公开申请情况

(本列数据的勾稽关系为:第一项加第二项之和,

等于第三项加第四项之和)

申请人情况

自然人

法人或其他组织

总计

商业企业

科研机构

社会公益组织

法律服务机构

其他

一、本年新收政府信息公开申请数量

0

0

0

0

0

0

0

二、上年结转政府信息公开申请数量

0

0

0

0

0

0

0

三、本年度办理结果

(一)予以公开

0

0

0

0

0

0

0

(二)部分公开(区分处理的,只计这一情形,不计其他情形

0

0

0

0

0

0

0

(三)不予公开

1.属于国家秘密

0

0

0

0

0

0

0

2.其他法律行政法规禁止公开

0

0

0

0

0

0

0

3.危及“三安全一稳定”

0

0

0

0

0

0

0

4.保护第三方合法权益

0

0

0

0

0

0

0

5.属于三类内部事务信息

0

0

0

0

0

0

0

6.属于四类过程性信息

0

0

0

0

0

0

0

7.属于行政执法案卷

0

0

0

0

0

0

0

8.属于行政查询事项

0

0

0

0

0

0

0

(四)无法提供

1.本机关不掌握相关政府信息

0

0

0

0

0

0

0

2.没有现成信息需要另行制作

0

0

0

0

0

0

0

3.补正后申请内容仍不明确

0

0

0

0

0

0

0

(五)不予处理

1.信访举报投诉类申请

0

0

0

0

0

0

0

2.重复申请

0

0

0

0

0

0

0

3.要求提供公开出版物

0

0

0

0

0

0

0

4.无正当理由大量反复申请

0

0

0

0

0

0

0

5.要求行政机关确认或重新

出具已获取信息

0

0

0

0

0

0

0

(六)其他处理

1.申请人无正当理由逾期不补正、行政机关不再处理其政府信息公开申请

0

0

0

0

0

0

0

2.申请人逾期未按收费通知要求缴纳费用、行政机关不再处理其政府信息公开申请

0

0

0

0

0

0

0

3.其他

0

0

0

0

0

0

0

(七)总计

0

0

0

0

0

0

0

四、结转下年度继续办理

0

0

0

0

0

0

0

 

四、政府信息公开行政复议、行政诉讼情况

行政复议

行政诉讼

结果

维持

结果纠正

其他结果

尚未

审结

未经复议直接起诉

复议后起诉

结果维持

结果纠正

其他

结果

尚未

审结

总计

结果维持

结果

纠正

其他

结果

尚未审结

总计

0

0

0

0

0

0

0

0

0

0

0

0

0

0

0

五、存在的主要问题及改进情况

2024年政府信息公开工作取得了一定的成效,但仍然存在一些问题,主要表现在:一是主动公开内容的深度和广度还不够,重点领域信息公开需进一步加强,公共文化服务信息、旅游信息等发布的数量和及时性均有待提高。二是政务公开专职人员业务水平、工作能力有待进一步加强。

改进情况:一是强化重点领域信息公开,提升政府信息公开标准化规范化水平,注重群众需求导向,切实提高政府信息的公开实效,今年及时发布文化惠民活动预告,方便群众参与文化生活,提升获得感和满意度。二是加强人员管理和业务培训,组织召开政务公开专题会议2次,组织专职人员参加全县政务公开培训会议,有效提升了政务公开工作人员的业务能力和工作水平。

六、其他需要报告的事项

1.依申请公开政府信息处理费收费情况。根据《国务院办公厅关于印发〈政府信息公开信息处理费管理办法〉的通知》(国办函〔2020〕109号)和《山东省人民政府办公厅关于做好政府信息公开信息处理费管理工作有关事项的通知》(鲁政办字〔2020〕179号)规定,本年度未收取任何政府信息公开信息处理费。

2.人大代表建议和政协提案办理结果公开情况。2024年县文化和旅游局共承办人大代表建议5件,办复率100%;承办政协提案9件,办复率100%。

3.政务公开工作创新情况。创新信息公开方式,多形式回应群众关切。在中国旅游日等活动节点,通过发放宣传资料等方式,向社会宣传文旅服务,确保公众能够了解和监管文旅工作。充分发挥新媒体资源优势,借助“沂源文旅发布”微信公众号平台,及时发布重大决策、文旅惠民信息等,切实关注群众文化需求,丰富群众精神文化需求。

4.《2024年淄博市政务公开工作方案》落实情况。

根据《2024年淄博市政务公开工作方案》《2024年沂源县政务公开工作方案》,制定了《沂源县文化和旅游局2024年政务公开工作实施方案》,明确重点任务、责任单位及科室,加强工作调度,确保工作有效落实;制定《2024年沂源县文化和旅游局主动公开基本目录》,明确事项分类、公开内容、公开时限、公开方式、公开主体等,要求各相关科室、单位按照分工,认真做好相关栏目的内容保障工作,不断提升政务公开工作效能。

 

沂源县文化和旅游局2023年政府信息公开工作年度报告

时间:2024-01-24

 

本年度报告根据《中华人民共和国政府信息公开条例》(以下简称《条例》),结合本单位信息公开工作实际编制。本年度报告中所列数据的统计期限自2023年1月1日起,至2023年12月31日止。如对报告内容有疑问,请与沂源县文化和旅游局联系(地址:沂源县鲁山路8号,沂源县文化和旅游局二楼办公室;邮编:256100;电话:0533-3241335;电子邮箱:yyxwhcbjbgs@zb.shandong.cn)。

一、总体情况

2023年,沂源县文化和旅游局全面贯彻落实党的二十大精神,严格按照《条例》和国家、省市县关于政府信息公开有关要求,紧紧围绕县委、县政府的中心工作,将政府信息公开工作与本单位重点工作相结合,不断加大政府信息公开工作力度,取得明显成效。

(一)主动公开方面

2023年,沂源县文化和旅游局主动公开机关职能、机构设置、财政预算决算等相关信息。截止2023年12月31日,共制发行政规范性文件0件,普通政府文件1件。公开公共文化服务信息30余条,公开全域旅游信息42条,累计主动公开政府信息210余条。

(二)依申请公开工作方面

2023年,沂源县文化和旅游局未收到政府信息公开申请。

(三)政府信息管理方面

严格规范信息发布,抓好互联网门户网站信息发布工作,落实政府信息公开属性源头认定机制,制定沂源县文化和旅游信息发布三审三校制度,切实做到“涉密信息不上网、上网信息不涉密”;及时清理本单位制发的行政规范性文件并公开清理结果,2023年本单位未制发行政规范性文件。

(四)政府信息公开平台建设情况

根据县政府办公室工作部署,及时调整优化政府信息公开平台栏目设置,重点领域新增旅游信息,增设A级旅游景区、旅游厕所建设情况、旅游提示警示信息等栏目;充分发挥政务新媒体推介宣传作用,截至目前,沂源文旅发布微信公众号关注人数4000人,全年发布信息800条;同时在沂源县文化苑一楼图书馆阅览室设置政务公开专区,设立专门政府信息查阅点,接待访客1000余人。

(五)监督保障情况

及时调整政务公开工作领导小组,明确主要负责同志对政务公开工作负总责。政府信息公开工作由局办公室牵头,专人负责,局属各单位、相关科室确定一名工作联络员,定期会商,责任到人。制定2023年政务公开培训计划,全年开展专题培训2次,对不及时提供信息的单位、科室,由分管领导约谈相关负责同志。同时将政府信息公开工作列入对局属单位、科室考核事项,明确任务及要求,促进信息公开工作常态化、规范化,保障了信息公开工作的扎实有效开展。

二、主动公开政府信息情况

第二十条第(一)项

信息内容

本年制发件数

本年废止件数

现行有效件数

规章

0

0

0

行政规范性文件

0

0

0

第二十条第(五)项

信息内容

本年处理决定数量

行政许可

0

第二十条第(六)项

信息内容

本年处理决定数量

行政处罚

22

行政强制

0

第二十条第(八)项

信息内容

本年收费金额(单位:万元)

行政事业性收费

0

三、收到和处理政府信息公开申请情况

(本列数据的勾稽关系为:第一项加第二项之和,等于第三项加第四项之和)

申请人情况

自然人

法人或其他组织

总计

商业企业

科研机构

社会公益组织

法律服务机构

其他

一、本年新收政府信息公开申请数量

0

0

0

0

0

0

0

二、上年结转政府信息公开申请数量

0

0

0

0

0

0

0

三、本年度办理结果

(一)予以公开

0

0

0

0

0

0

0

(二)部分公开(区分处理的,只计这一情形,不计其他情形)

0

0

0

0

0

0

0

(三)不予公开

1.属于国家秘密

0

0

0

0

0

0

0

2.其他法律行政法规禁止公开

0

0

0

0

0

0

0

3.危及三安全一稳定

0

0

0

0

0

0

0

4.保护第三方合法权益

0

0

0

0

0

0

0

5.属于三类内部事务信息

0

0

0

0

0

0

0

6.属于四类过程性信息

0

0

0

0

0

0

0

7.属于行政执法案卷

0

0

0

0

0

0

0

8.属于行政查询事项

0

0

0

0

0

0

0

(四)无法提供

1.本机关不掌握相关政府信息

0

0

0

0

0

0

0

2.没有现成信息需要另行制作

0

0

0

0

0

0

0

3.补正后申请内容仍不明确

0

0

0

0

0

0

0

(五)不予处理

1.信访举报投诉类申请

0

0

0

0

0

0

0

2.重复申请

0

0

0

0

0

0

0

3.要求提供公开出版物

0

0

0

0

0

0

0

4.无正当理由大量反复申请

0

0

0

0

0

0

0

5.要求行政机关确认或重新出具已获取信息

0

0

0

0

0

0

0

(六)其他处理

1.申请人无正当理由逾期不补正、行政机关不再处理其政府信息公开申请

0

0

0

0

0

0

0

2.申请人逾期未按收费通知要求缴纳费用、行政机关不再处理其政府信息公开申请

0

0

0

0

0

0

0

3.其他

0

0

0

0

0

0

0

(七)总计

0

0

0

0

0

0

0

四、结转下年度继续办理

0

0

0

0

0

0

0

四、政府信息公开行政复议、行政诉讼情况

行政复议

行政诉讼

结果维持

结果纠正

其他结果

尚未审结

总计

未经复议直接起诉

复议后起诉

结果维持

结果纠正

其他结果

尚未审结

总计

结果维持

结果纠正

其他结果

尚未审结

总计

0

0

0

0

0

0

0

0

0

0

0

0

0

0

0

五、存在的主要问题及改进情况

2023年政府信息公开工作取得了一定的成效,但仍然存在一些问题,主要表现在:一是文化和旅游领域政府信息公开数量和覆盖面有待进一步扩大,内容质量需进一步加强,信息公开时效性有待进一步提高。二是政务公开工作人员业务素质有待进一步提高,对政务公开工作的重要性认识不深刻,公开主动性、及时性不强,对一些公开的内容存在遗漏现象。

对此,采取相关措施改进,一是规范政府信息公开工作,紧紧围绕公共文化、旅游领域基层政务公开标准目录,明确公开主体、细化公开内容、严格公开时限,确保信息“应公开尽公开”。二是加强业务培训,积极参加上级部门组织的有关政务公开工作的培训,组织本单位内部进行业务培训,提高政务公开工作人员的能力和水平。

六、其他需要报告的事项 

1.依申请公开政府信息处理费收费情况。根据《国务院办公厅关于印发〈政府信息公开信息处理费管理办法〉的通知》(国办函〔2020〕109号)和《山东省人民政府办公厅关于做好政府信息公开信息处理费管理工作有关事项的通知》(鲁政办字〔2020〕179号)规定,本年度未收取任何政府信息公开信息处理费。

2.人大代表建议和政协提案办理结果公开情况。2023年县文化和旅游局共承办人大代表建议5件,办复率100%;承办政协提案9件,办复率100%。

3.政务公开工作创新情况。发挥政府网站第一平台作用,新开设“旅游信息”专栏,集中展示旅游规划、公共服务、监督检查、行政处罚等信息。在不断完善、更新沂源县人民政府网站相关栏目的同时,采用线下+线上信息公开方式,充分利用政务新媒体及政务公开专区进行信息公开。

4.《2023年沂源县政务公开工作方案》落实情况。根据2023年沂源县政务公开重点工作任务分解表,制定《沂源县文化和旅游局2023年政务公开工作方案》,将本单位承担的工作任务细化到相关局属单位及科室,明确时限要求,按时调度上报,各项工作均落实到位。

 

 

 

 

 

 

 

 

沂源县文化和旅游局2022年政府信息公开工作年度报告

时间:2023-01-19

沂源县文化和旅游局

2022年政府信息公开工作年度报告

 

本年度报告根据《中华人民共和国政府信息公开条例》和《关于印发<中华人民共和国政府信息公开工作年度报告格式>的通知》(国办公开办函〔202130号)相关要求结合我局信息公开工作实际编制。全文包括总体情况、主动公开政府信息情况、收到和处理政府信息公开申请情况,政府信息公开行政复议、行政诉讼情况,存在的主要问题及改进情况,以及其他需要报告的事项。本报告中数据的统计期限自202211日起至20221231日止。如对本报告有疑问,请与沂源县文化和旅游局办公室联系(地址:沂源县鲁山路8号,沂源县文化和旅游局二楼办公室;邮编:256100;电话:0533-3241335;传真:0533-3226739;电子邮箱:yyxwhcbjbgs@zb.shandong.cn

一、总体情况

2022年,沂源县文化和旅游局深入贯彻《中华人民共和国政府信息公开条例》,立足文旅工作实际,积极推进政府信息公开工作,把政府信息公开工作作为建设服务政府、透明政府、阳光政府的重要举措,妥善处理公开与保密的关系,不断扩大公开范围细化公开内容加强文化旅游信息发布政府信息公开工作取得明显成效。

(一)主动公开政府信息情况

县文化和旅游局主动公开的信息主要包括:机构职能、文化和旅游系统相关政策法规、政府会议、规划计划、公共文化领域社会公益、重要部署执行公开、建议提案办理、管理和服务公开、财政信息、全域旅游等。截止20221231日,我局累计主动公开政府信息180余条。

(二)依申请公开情况

2022年,县文化和旅游局未收到依申请公开信息申请。

(三)政府信息管理情况

2022年根据工作需要和人事变动,我局及时调整政府信息公开工作领导小组,明确办公室1名工作人员负责信息公开工作,形成由党组统一领导,局属各单位、科室分工负责的工作格局。遵循公正、公平、合法、便民的原则,充分发挥县政府门户网站作为政府信息公开第一平台的作用,及时、准确地公开政府信息,不断丰富公开内容、提升公开质量、增强公开实效。

(四)政府信息公开平台建设情况

明确专人负责政府网站信息公开内容维护,按照政务公开评估指标确定的应公开事项,督促责任科室提供有关信息,按时公开政府信息条目及时更新最新动态。健全沂源县文化和旅游局政务微信公众号、抖音、快手等信息发布渠道。建立谁提供、谁发布、谁负责的工作机制,加强业务培训,适时召开政府信息公开工作专题会议,加强具体工作人员的业务能力,持续提升信息公开水平。

(五)监督保障情况

局办公室负责信息公开的牵头工作,对日常的工作信息,特别是应该主动公开的信息及时督促各科室按时报送,经过审核后及时公开。对不及时提供信息的,由分管领导予以谈话,保障了信息公开工作的扎实有效开展。强化责任落实,将政务公开工作列入对局属单位、科室考核事项,明确责任和要求,促进信息公开工作常态化、规范化。

二、主动公开政府信息情况

第二十条第(一)项

信息内容

本年制发件数

本年废止件数

现行有效件数

规章

0

0

0

行政规范性文件

0

0

0

第二十条第(五)项

信息内容

本年处理决定数量

行政许可

0

第二十条第(六)项

信息内容

本年处理决定数量

行政处罚

30

行政强制

0

第二十条第(八)项

信息内容

本年收费金额(单位:万元)

行政事业性收费

0

三、收到和处理政府信息公开申请情况

(本列数据的勾稽关系为:第一项加第二项之和,等于第三项加第四项之和)

申请人情况

自然人

法人或其他组织

总计

商业企业

科研机构

社会公益组织

法律服务机构

其他

一、本年新收政府信息公开申请数量

0

0

0

0

0

0

0

二、上年结转政府信息公开申请数量

0

0

0

0

0

0

0

三、本年度办理结果

(一)予以公开

0

0

0

0

0

0

0

(二)部分公开(区分处理的,只计这一情形,不计其他情形)

0

0

0

0

0

0

0

(三)不予公开

1.属于国家秘密

0

0

0

0

0

0

0

2.其他法律行政法规禁止公开

0

0

0

0

0

0

0

3.危及三安全一稳定

0

0

0

0

0

0

0

4.保护第三方合法权益

0

0

0

0

0

0

0

5.属于三类内部事务信息

0

0

0

0

0

0

0

6.属于四类过程性信息

0

0

0

0

0

0

0

7.属于行政执法案卷

0

0

0

0

0

0

0

8.属于行政查询事项

0

0

0

0

0

0

0

(四)无法提供

1.本机关不掌握相关政府信息

0

0

0

0

0

0

0

2.没有现成信息需要另行制作

0

0

0

0

0

0

0

3.补正后申请内容仍不明确

0

0

0

0

0

0

0

(五)不予处理

1.信访举报投诉类申请

0

0

0

0

0

0

0

2.重复申请

0

0

0

0

0

0

0

3.要求提供公开出版物

0

0

0

0

0

0

0

4.无正当理由大量反复申请

0

0

0

0

0

0

0

5.要求行政机关确认或重新出具已获取信息

0

0

0

0

0

0

0

(六)其他处理

1.申请人无正当理由逾期不补正、行政机关不再处理其政府信息公开申请

0

0

0

0

0

0

0

2.申请人逾期未按收费通知要求缴纳费用、行政机关不再处理其政府信息公开申请

0

0

0

0

0

0

0

3.其他

0

0

0

0

0

0

0

(七)总计

0

0

0

0

0

0

0

四、结转下年度继续办理

0

0

0

0

0

0

0

四、政府信息公开行政复议、行政诉讼情况

行政复议

行政诉讼

结果维持

结果纠正

其他结果

尚未审结

总计

未经复议直接起诉

复议后起诉

结果维持

结果纠正

其他结果

尚未审结

总计

结果维持

结果纠正

其他结果

尚未审结

总计

0

0

0

0

0

0

0

0

0

0

0

0

0

0

0

五、存在的主要问题及改进情况

2022我局政府信息公开工作取得了明显的成效但是距上级部门的要求和广大群众的期望还存在一定的差距主要表现在一是重要工作推进和重要领域信息公开不及时,整体公开内容更新较为缓慢,信息公开的效率仍需提高;二是部分局属单位、科室对政府信息公开工作缺乏全面了解,主动公开意识不强。

结合以上不足,县文化和旅游局采取以下措施完善信息公开工作一是进一步加强政务公开业务培训,适时召开政府信息公开工作专题会议,加强具体工作人员的业务能力,不断增强信息公开的主动性时效性。二是落实专人负责分类收集工作动态,总结归纳相关信息,严格落实信息公开制度,切实提高政府信息公开工作的质量和水平。

六、其他需要报告的事项 

1.收费情况。根据《国务院办公厅关于印发〈政府信息公开信息处理费管理办法〉的通知》(国办函〔2020109号)和《山东省人民政府办公厅关于做好政府信息公开信息处理费管理工作有关事项的通知》(鲁政办字〔2020179号)规定,本年度未收取任何政府信息公开信息处理费。

2.落实上级年度政府公开工作要点情况。深入贯彻落实各级政府关于加强政府信息公开工作的有关文件精神,根据政务公开工作部署要求,制定《沂源县文化和旅游局2022年政务公开工作方案》

3.人大代表建议和政协提案办理结果公开情况。2022年县文化和旅游局共承办人大代表建议7件,办复率100%;承办政协提案8件,办复率100%

4.政务公开工作创新情况。在不断完善、更新沂源县人民政府网站相关栏目的同时,采用线下+线上信息公开方式,多渠道发布,提升政务公开便捷性。在图书馆一楼阅览室设政务公开专区,设置政务公开查询机,使群众在畅享便捷文化服务的同时,实现一站式政务服务查询;充分利用沂源文旅发布微信公众号、沂源文旅抖音号政务新媒体平台主动公开信息,主要涉及我县A级景区信息、文化场馆预约渠道、公益性培训信息、文化活动、服务动态信息及其他应主动公开信息等。

 

 

 

 

 

 

沂源县文化和旅游局2021年政府信息公开工作年度报告

时间:2022-01-24

根据《中华人民共和国政府信息公开条例》《国务院办公厅关于印发2021年政务公开工作要点的通知》(国办发〔2021〕12号)和各级政府有关信息公开的要求,结合我局信息公开工作实际,现向社会公开2021年度县文化和旅游局政府信息公开年度报告。全文包括总体情况、主动公开政府信息情况、收到和处理政府信息公开申请情况,政府信息公开行政复议、行政诉讼情况,存在的主要问题及改进情况,以及其他需要报告的事项。本报告中数据的统计期限自2021年1月1日起至2021年12月31日止。如对本报告有疑问,

请与沂源县文化和旅游局办公室联系(地址:沂源县鲁山路8号,沂源县文化和旅游局二楼办公室;邮编:256100;电话:3241335;传真:3226739;电子邮箱:yyxwhcbjbgs@zb.shandong.cn。

一、总体情况

2021年,沂源县文化和旅游局深入贯彻《中华人民共和国政府信息公开条例》,全面落实县政府关于政府信息公开的部署要求,积极主动地做好政务信息公开,进一步加强组织领导,明确责任分工,工作透明度进一步提高,有效地保障了公民知情权,促进政府公信力提升。

(一)主动公开政府信息情况

县文化和旅游局主动公开的信息主要包括:机构职能、文化和旅游系统相关政策法规、政府会议、规划计划、公共文化领域社会公益重要部署执行公开、建议提案办理、管理和服务公开、财政信息、全域旅游等。截止2021年12月31日,局累计主动公开政府信息210余条。本单位积极采用文稿解读、领导人解读等多种形式解读文件4条。

 

 

(二)依申请公开情况

2021年,县文化和旅游局收到1条依申请公开信息申请,申请内容为获取全县3A级以上文化旅游景点目录已根据申请人的要求进行答复。

(三)政府信息管理情况

加强政务公开组织领导,严格贯彻落实县政府关于政务公开工作的部署,做好全局政务公开工作。根据机构改革后机构设置和职能调整,将县文化和旅游局政务公开事项分解到具体科室,按照“谁主管、谁负责”的原则,将信息公开责任落实到各科室具体责任人,完善责任机制。围绕政务公开制度化规范化建设、组织保障等方面对政务公开工作进行部署安排,推动政务公开工作更好开展。加强培训,提高政务公开水平。开展了2021年规范性文件清理工作,确定继续有效的规范性文件4件。

(四)政府信息公开平台建设情况

县文化和旅游局开设“沂源文旅发布”微信公众号,“沂源文旅”抖音号等政务新媒体,及时发布相关信息,同时在沂源县文化苑五楼图书馆阅览室设置政务公开专区。充分发挥沂源县人民政府网站的平台作用,及时发布政府信息,确保应当公开的内容及时公开。政务信息公开平台板块及栏目设置,严格按照政府办公室政府网站平台管理的规范要求建设,确保应有公开栏目不漏项,努力做到应公开尽公开。抽调专门人员进行政务公开工作,及时对平台建设和信息发布近视反馈和督促,确保政务信息公开到位。

(五)监督保障情况

县文化和旅游局成立政务公开领导小组,领导小组下设办公室,办公室设在县文化和旅游局办公室。强化责任落实将政务公开工作列入单位常态化工作,明确责任和要求,促进信息公开工作常态化、规范化,持续提升政府信息公开水平。加强业务培训适时召开政府信息公开工作专题会议,加强具体工作人员的业务能力,持续提升信息公开水平

二、主动公开政府信息情况

第二十条第(一)项

信息内容

本年制发件数

本年废止件数

现行有效件数

规章

0

0

0

行政规范性文件

1

0

4

第二十条第(五)项

信息内容

本年处理决定数量

行政许可

0

第二十条第(六)项

信息内容

本年处理决定数量

行政处罚

32

行政强制

0

第二十条第(八)项

信息内容

本年收费金额(单位:万元)

行政事业性收费

0

三、收到和处理政府信息公开申请情况

(本列数据的勾稽关系为:第一项加第二项之和,等于第三项加第四项之和)

申请人情况

自然人

法人或其他组织

总计

商业企业

科研机构

社会公益组织

法律服务机构

其他

一、本年新收政府信息公开申请数量

1

0

0

0

0

0

1

二、上年结转政府信息公开申请数量

0

0

0

0

0

0

0

三、本年度办理结果

(一)予以公开

1

0

0

0

0

0

1

(二)部分公开(区分处理的,只计这一情形,不计其他情形)

0

0

0

0

0

0

0

(三)不予公开

1.属于国家秘密

0

0

0

0

0

0

0

2.其他法律行政法规禁止公开

0

0

0

0

0

0

0

3.危及三安全一稳定

0

0

0

0

0

0

0

4.保护第三方合法权益

0

0

0

0

0

0

0

5.属于三类内部事务信息

0

0

0

0

0

0

0

6.属于四类过程性信息

0

0

0

0

0

0

0

7.属于行政执法案卷

0

0

0

0

0

0

0

8.属于行政查询事项

0

0

0

0

0

0

0

(四)无法提供

1.本机关不掌握相关政府信息

0

0

0

0

0

0

0

2.没有现成信息需要另行制作

0

0

0

0

0

0

0

3.补正后申请内容仍不明确

0

0

0

0

0

0

0

(五)不予处理

1.信访举报投诉类申请

0

0

0

0

0

0

0

2.重复申请

0

0

0

0

0

0

0

3.要求提供公开出版物

0

0

0

0

0

0

0

4.无正当理由大量反复申请

0

0

0

0

0

0

0

5.要求行政机关确认或重新出具已获取信息

0

0

0

0

0

0

0

(六)其他处理

1.申请人无正当理由逾期不补正、行政机关不再处理其政府信息公开申请

0

0

0

0

0

0

0

2.申请人逾期未按收费通知要求缴纳费用、行政机关不再处理其政府信息公开申请

0

0

0

0

0

0

0

3.其他

0

0

0

0

0

0

0

(七)总计

1

0

0

0

0

0

1

四、结转下年度继续办理

0

0

0

0

0

0

0

四、政府信息公开行政复议、行政诉讼情况

行政复议

行政诉讼

结果维持

结果纠正

其他结果

尚未审结

总计

未经复议直接起诉

复议后起诉

结果维持

结果纠正

其他结果

尚未审结

总计

结果维持

结果纠正

其他结果

尚未审结

总计

0

0

0

0

0

0

0

0

0

0

0

0

0

0

0

五、存在的主要问题及改进情况

2021年,县文化和旅游局政府信息公开工作虽取得了新的进展,但也还存在一些问题:如,部分栏目内容不够丰富;推动政务公开和政府信息公开的力度不够,规范化制度化亟待完善,信息发布的积极性和主动性不够等。

结合以上不足,县文化和旅游局将采取以下措施完善信息公开工作:进一步提高对政务公开和信息公开工作重要性的认识,继续加强对政务公开和信息公开工作的领导,全面规范政务公开工作。抓好政务信息公开工作的规章制度健全、工作作风转变、业务流程规范等建设,做实做细信息公开服务,及时回应社会关切问题。进一步加强政务公开培训,不断提高工作人员的思想政治素质和业务能力水平,确保政务公开工作顺利开展。

六、其他需要报告的事项 

1.收费情况。根据《国务院办公厅关于印发〈政府信息公开信息处理费管理办法〉的通知》(国办函〔2020109号)和《山东省人民政府办公厅关于做好政府信息公开信息处理费管理工作有关事项的通知》(鲁政办字〔2020179号)规定,本年度未收取任何政府信息公开信息处理费。

2.落实上年度政府公开工作要点情况。县文化和旅游局严格按照2021年沂源县政务公开工作要点的新要求、新任务进行详细梳理,形成本部门政务公开任务清单,进一步落实责任主体,完善政务公开制度机制,加强政务公开平台建设管理,提升政务服务工作实效,较好地完成了本年度政务公开工作要点各项任务。

3.人大代表建议和政协提案办理结果公开情况。2021年县文化和旅游局共承办人大代表建议5件,办复率100%;承办政协提案8件,办复率100%

 

沂源县文旅融合发展服务中心2020年政府信息公开工作年度报告

时间:2021-01-26

按照《国务院办公厅政府信息与政务公开办公室关于政府信息公开工作年度报告有关事项的通知》(国办公开办函〔2019〕60号)要求,本报告分为6大部分,包括总体情况,主动公开政府信息情况,收到和处理政府信息公开申请情况,政府信息公开行政复议、行政诉讼情况,存在的主要问题及改进情况,其他需要报告的事项。报告中所列数据统计期限自20201月1日始,至202012月31日止。报告电子版可从沂源县人民政府门户网站(www.yiyuan.gov.cn)下载。

1.总体情况

2020年度,县文旅融合发展服务中心按照《中华人民共和国政府信息公开条例》和《关于印发沂源县2020年政务公开工作要点的通知》(源政办字〔2020〕66号)的要求,结合文旅融合发展工作实际,不断加大力度、强化措施,推进我单位政务公开内容标准化、工作制度化。进一步完善我单位政务公开工作机制、公开平台、公开内容、专业队伍,进一步提升政务公开能力和水平。20201月1日至12月31日,通过县政府网站主动公开相关政务信息34条,全域旅游栏目公开相关资讯90余条,本年度未收到人大代表建议、政协委员提案、政府信息公开申请。

(一)主动公开内容

我单位在县政府的指导支持帮助下,严格按照条例规定和政府信息公开通知要求主动公开内容。信息主动公开的类别涉及政策解读、部门会议等各个领域。相关制度要求应主动公开的重要信息全部进行公开,特别是部门会议等重要领域的信息及时进行公开。

2020年,累计主动公开政府信息34条,其中,机构职能1条,政务会议14条,政策法规6条,其他13条。2020年,我单位未收到人大代表建议和政协委员提案。

(二)依申请公开情况

2020年1月1日起至2020年12月31日止,我单位未接到依申请公开。

(三)政府信息管理情况

我单位将政务公开工作当做常态性来抓,严格落实政务信息公开管理责任制,形成了“主要领导亲自抓,分管领导具体抓,经办人员抓具体”的工作机制。针对重点突出问题,切实做好重大决策公众参与工作,提高政务舆情回应的主动性、针对性和有效性,及时准确的发布权威信息。切实发挥单位政务公开工作领导小组工作职责,加强对政务信息工作的领导和管理,做到公开信息及时公开。

(四)政府信息公开平台、机构建设和人员情况

一是通过县政府网站对外信息发布、回应关切、引导舆论,同时利用微信公众号、微博等新媒体公开政府信息,不断加强政府信息公开平台载体建设。二是2020年调整充实了政务信息公开领导小组,对涉及到的公开内容进行了任务分解,具体到科室,明确了综合科为政务公开工作负责机构,并配备了专职人员2名,负责政府信息公开和政务公开工作,定期办理政府信息公开申请,组织协调拟公开政府信息的保密审查工作。

(五)监督保障情况

严格按照《中华人民共和国政府信息公开条例》规定,稳步推进政务公开工作。一是强化责任落实。将政务公开工作列入我单位常态化工作,明确责任和要求,促进信息公开工作常态化、规范化。二是积极畅通渠道。及时回复社会关切,认真收集、吸纳群众评议意见和建议,持续提升信息公开水平。确保我单位政务公开工作规范、准确、及时。

2.主动公开政府信息情况

第二十条第(一)项

信息内容

本年新制作数量

本年新公开数量

对外公开总数量

规章

0

0

0

规范性文件

0

0

0

第二十条第(五)项

信息内容

上一年项目数量

本年增/减

处理决定数量

行政许可

0

0

0

其他对外管理服务事项

0

0

0

第二十条第(六)项

信息内容

上一年项目数量

本年增/减

处理决定数量

行政处罚

0

0

0

行政强制

0

0

0

第二十条第(八)项

信息内容

上一年项目数量

本年增/减

行政事业性收费

0

0

第二十条第(九)项

信息内容

采购项目数量

采购总金额

政府集中采购

0

0

3.收到和处理政府信息公开申请情况

(本列数据的勾稽关系为:第一项加第二项之和,等于第三项加第四项之和)

申请人情况

自然人

法人或其他组织

总计

商业企业

科研机构

社会公益组织

法律服务机构

其他

一、本年新收政府信息公开申请数量

0

0

0

0

0

0

0

二、上年结转政府信息公开申请数量

0

0

0

0

0

0

0

三、本年度办理结果

(一)予以公开

0

0

0

0

0

0

0

(二)部分公开(区分处理的,只计这一情形,不计其他情形)

0

0

0

0

0

0

0

(三)不予公开

1.属于国家秘密

0

0

0

0

0

0

0

2.其他法律行政法规禁止公开

0

0

0

0

0

0

0

3.危及“三安全一稳定”

0

0

0

0

0

0

0

4.保护第三方合法权益

0

0

0

0

0

0

0

5.属于三类内部事务信息

0

0

0

0

0

0

0

6.属于四类过程性信息

0

0

0

0

0

0

0

7.属于行政执法案卷

0

0

0

0

0

0

0

8.属于行政查询事项

0

0

0

0

0

0

0

(四)无法提供

1.本单位不掌握相关政府信息

0

0

0

0

0

0

0

2.没有现成信息需要另行制作

0

0

0

0

0

0

0

3.补正后申请内容仍不明确

0

0

0

0

0

0

0

(五)不予处理

1.信访举报投诉类申请

0

0

0

0

0

0

0

2.重复申请

0

0

0

0

0

0

0

3.要求提供公开出版物

0

0

0

0

0

0

0

4.无正当理由大量反复申请

0

0

0

0

0

0

0

5.要求行政机关确认或重新出具已获取信息

0

0

0

0

0

0

0

(六)其他处理

0

0

0

0

0

0

0

(七)总计

0

0

0

0

0

0

0

四、结转下年度继续办理

0

0

0

0

0

0

0

 

4.政府信息公开行政复议、行政诉讼情况

行政复议

行政诉讼

结果维持

结果纠正

其他结果

尚未审结

总计

未经复议直接起诉

复议后起诉

结果维持

结果纠正

其他结果

尚未审结

总计

结果维持

结果纠正

其他结果

尚未审结

总计

0

0

0

0

0

0

0

0

0

0

0

0

0

0

0

 

5.存在的主要问题及改进情况

2020年,在县政府的指导支持帮助下,我单位政府信息公开工作有了新的进展,但也存在一些不足:一是政府信息公开意识不强,公开时效性、公开内容质量有待加强。二是政府信息公开形式单一,有待加强宣传推广。三是政务公开工作人员业务水平不高。

在接下来的工作中进一步充实信息公开内容,突出重点、热点和难点问题,把群众最关心、反应最强烈的事项作为政府信息公开的主要内容,切实发挥好信息公开平台的桥梁作用。加大培训、宣传力度。全体工作人员,尤其是具体承办人员要加强学习和培训,规范依法办理申请公开政府信息的水平。开展多种形式的宣传活动,创造条件,让更多公众了解政府信息的查询方式和基本内容,充分保障其知情权、参与权和监督权。

6.其他需要报告的事项

 

沂源县文化和旅游局2019年政府信息公开工作年度报告

时间:2020-01-13

根据《中华人民共和国政府信息公开条例》和各级政府有关信息公开的要求,结合我局政府信息公开工作实际,现向社会公开2019年度我局政府信息公开年度报告。本报告中所列数据的统计期限自2019年1月1日起至2019年12月31日止。公民、法人及其他组织需要查询报告中相关政府信息公开工作事项或对本报告有任何疑问的,请与沂源县文化和旅游局办公室联系(地址:沂源县鲁山路8号,文化和旅游局二楼办公室;邮编:256100;电话:3241335;传真:3241335;电子邮箱:yyxwhcbjbgs@zb.shandong.cn )。

    一、总体情况。

    2019年,县文化和旅游局政务信息公开工作在县政府信息中心的业务指导下,坚持围绕中心、服务大局的工作原则,结合文化旅游工作实际,不断加强政务公开工作力度,及时、准确地向社会公开政府信息,保证了行政权力的公开透明运行。

    (一)主动公开内容。2019年,我局主动公开了机构概况信息3条,领导分工信息1条,部门会议信息10条,人大代表政协委员提案答复信息12条,部门文件1件,公示公告信息2条,政策解读2条,重点领域信息公开116条,其他3条。

    (二)依申请公开情况。2019年,我局没有收到申请公开的信息。

    (三)政府信息管理情况。2019年,我局调整完善了政府信息公开工作领导小组成员,制定了政府信息公开工作方案,局党组会、办公会多次召开会议研究政府信息公开工作,并举办了政府信息公开培训班,指导做好信息公开工作,确保了全局信息公开工作的顺利开展。

    (四)政府信息公开平台、机构建设和人员情况。2019年,我局的政府信息公开工作主要是通过县政府网站公开,局办公室负责收集公开信息,报分管领导审阅通过后,由专人负责上传网站后台,进行信息公开。

    (五)监督保障情况。局办公室负责信息公开的牵头工作,对日常的工作信息,特别是应该主动公开的信息及时督促各科室按时报送,经过审核后及时公开。对不及时提供信息的,由分管领导予以谈话,保障了信息公开工作的扎实有效开展。

    (六)建议提案办理结果公开情况。2019年,我局共收到县人大代表建议3件、县政协委员提案7件,均已按时办理完成,并给予了答复。

    二、主动公开政府信息情况。 

    截至目前,累计主动公开政府信息147条,其中,机构职能4条,部门会议10条,建议提案12条,政策解读2条,重点领域信息公开116条,其他3条。

第二十条第(一)项

信息内容

本年新制作数量

本年新
公开数量

对外公开

总数量

规章

0 

 0

 0

规范性文件

 0  

 0

 0

第二十条第(五)项

信息内容

上一年项目数量

本年增/减

处理决定数量

行政许可

3

2 

1 

其他对外管理服务事项

     

第二十条第(六)项

信息内容

上一年项目数量

本年增/减

处理决定数量

行政处罚

13 

3 

16 

行政强制

     

第二十条第(八)项

信息内容

上一年项目数量

本年增/减

行政事业性收费

   

第二十条第(九)项

信息内容

采购项目数量

采购总金额

政府集中采购

   

    三、收到和处理政府信息公开申请情况。

    自2019年1月1日起至2019年12月31日止,我局接到1起书面依申请公开政府信息的申请,已经依法对其申请的政府信息进行部分公开。

(本列数据的勾稽关系为:第一项加第二项之和,

等于第三项加第四项之和)

申请人情况

自然人

法人或其他组织

总计

商业企业

科研机构

社会公益组织

法律服务机构

其他

一、本年新收政府信息公开申请数量

1

         

1

二、上年结转政府信息公开申请数量

0

         

0

三、本年度办理结果

(一)予以公开

             

(二)部分公开(区分处理的,只计这一情形,不计其他情形)

1

         

1

(三)不予公开

1.属于国家秘密

             

2.其他法律行政法规禁止公开

             

3.危及“三安全一稳定”

             

4.保护第三方合法权益

             

5.属于三类内部事务信息

             

6.属于四类过程性信息

             

7.属于行政执法案卷

             

8.属于行政查询事项

             

(四)无法提供

1.本机关不掌握相关政府信息

             

2.没有现成信息需要另行制作

             

3.补正后申请内容仍不明确

             

(五)不予处理

1.信访举报投诉类申请

             

2.重复申请

             

3.要求提供公开出版物

             

4.无正当理由大量反复申请

             

5.要求行政机关确认或重新

出具已获取信息

             

(六)其他处理

             

(七)总计

             

四、结转下年度继续办理

             

    四、因政府信息公开申请提起行政复议、行政诉讼的情况

    2019年,我局严格按照《条例》的规定公开政府信息,没有因政府信息公开申请提起行政复议、行政诉讼的情况发生。

行政复议

行政诉讼

结果

维持

结果纠正

其他结果

尚未

审结

未经复议直接起诉

复议后起诉

结果维持

结果纠正

其他

结果

尚未

审结

总计

结果维持

结果

纠正

其他

结果

尚未审结

总计

       

0

       

       

0

    五、政府信息公开工作存在的主要问题及改进情况。

    (一)工作中存在的主要问题和困难

    一是信息更新不够及时、信息公开的范围相对狭窄;二是从事信息公开的不是专职人员,专业水平不够高  

    (二)具体解决办法和改进措施

    一是加大宣传力度,提高公众的知晓率和参与度。以信息公开带动办事公开、带动便民服务;二是形成良好的报送机制,做到及时、有效;三是加强业务学习培训,提升技术支持,提升整体工作水平。

    六、其他需要报告的事项

    暂无其他需要报告的事项。

                                         

                                                                                                                2020年1月13日

 

沂源县文化和旅游局2019年政府信息公开工作年度报告解读

沂源县文化和旅游局2018年政府信息公开工作年度报告

时间:2019-03-20

根据《中华人民共和国政府信息公开条例》和《山东省政府信息公开办法》有关规定,我局对2018年开展政府信息公开工作情况进行了认真细致的对照检查,现将有关情况报告如下:

一、2018年度政府信息公开情况概述

2018年度,根据《中华人民共和国政府信息公开条例》,我局高度重视政府信息公开工作,我局把信息公开工作作为增强依法行政透明度,强化社会监督,服务群众的一个重要手段来抓,夯实了政府信息公开的基础性工作。

按照县政府办公室《关于进一步做好政府信息公开工作的通知》要求,结合我局实际,制订了具体的实施方案,确定政府信息公开的主要内容,明确具体工作举措,截至目前,我局政府信息公开工作运行正常,发布信息及时,符合工作要求。

二、政府信息公开的组织领导和制度建设情况

结合文化和旅游工作实际,认真执行有关规定、踏实做好信息公开各项工作。制定了政府信息公开工作各项工作制度,就政务公开的指导思想、基本原则、主要内容、形式和保障措施等作了明确的安排,建立信息公开评议、考核、报告、责任追究等保障措施,不断建立健全政务公开各项制度,确保了政府信息公开工作无差错。

1、加强组织领导。成立由分管副局长窦舒玉为组长的信息公开领导小组,按照国家、省、市、县的要求,抓好人员、办公场地和服务保障工作,确保方案制定,组织实施、人员培训等各项工作顺利进行;各直属事业单位要明确分管领导和工作机构,切实担负起推进、指导、协调本单位信息公开工作的职责,尽快确定承担信息公开工作的日常工作机构,充实工作人员,扎实开展日常工作。

2、规范工作流程。信息公开领导小组要根据《条例》规定和县委、县政府的要求,列出应主动公开的政府信息,并及时报送,在提供信息的过程中,信息公开领导小组要对提供的信息进行保密审查,严格划控;对于不能确定是否可以公开的信息,应启动本机关的保密审查机制,确定是否可以公开;对于涉及第三方利益的,要征求第三方的意见。对于必须经过上级批准才能公开的信息,经批准后方能公开。

3、强化检查指导。信息公开领导小组要定期对局机关、直属事业单位信息公开情况进行检查。凡工作不落实或不到位的,责令限期整改;整改再不合格的,追究相关责任人的责任。并在年终进行全面考核和评议。

4、注重宣传培训。局机关各科室、直属事业单位要结合实际,制定宣传计划,通过各种媒体,突出宣传《条例》的立法精神、主要内容、重要意义,切实增强各部门工作人员贯彻执行《条例》的责任感和自觉性。局机关对信息公开小组有关工作人员进行培训,培训的内容包括《条例》的基本内容、相关配套措施和工作规范、政府信息清理、相关保密知识、处理政府信息公开申请、编制政府信息公开简报及政策咨询等内容。

三、重点领域政府信息公开工作推进情况

2018年度,我局重点领域政府信息公开主要围绕文化公共服务展开,及时公布相关信息。为确保公开工作取得实效,将重点领域政府信息公开工作纳入日常工作内容,并召开专题会议,通过学习培训,使广大干部职工进一步统一了思想,明确了任务。根据《中华人民共和国政府信息公开条例》,按照政府信息公开责任追究坚持实事求是、有错必纠、惩治与教育结合、追究责任与改进工作相结合以及政府信息公开坚持“公开原则、不公开为例”和“谁公开、谁负责”的原则,加强了政府信息公开责任追究工作的指导、监督和检查。

四、主动公开政府信息以及公开平台建设情况

一是进一步完善政府信息公开工作制度建设,按照《条例》要求,制定了《沂源县文化和旅游局贯彻落实<中华人民共和国政府信息公开条例>实施方案》,确保全县文旅系统信息公开工作的顺利开展。精心编制目录和指南,明确了编制目的、入编范围、目录更新、目录索引、公开目录等事项,将部门机构职责、主要职责、内设机构、行政流程以及联系方式等全部列入公开目录,尤其是涉及权力运用的关键部门、关键部位、关键环节,群众关心、社会关注的重要事项等。在涉密方面,严格按照《中华人民共和国保守国家秘密法》对信息逐条进行审核,确保公开的信息不涉密,涉密的信息不公开。通过制定目录和指南,确保了信息公开有章可循。

二是明确政府信息公开形式与流程。我局政府信息公开工作运用县政府门户网站的政府信息公开栏目进行发布,全方位为群众及时完整提供公开信息。

三是主动公开政府信息工作情况。为能给公众提供快捷方便的服务,保证政府信息畅通和及时有效。我局在规定的期限内,按照规定的范围、程序主动在县政府门户网站公开政府信息,并及时更新,公开的政府信息内容包括局机构概况,领导班子成员分工和联系方式,局机关内设机构和直属事业单位概况等,形成了政府信息公开常态化的工作机制。

五、政府信息公开申请的办理情况

依申请公开明确了申请程序、申请部门和联系电话,畅通社会各界了解政府信息渠道。严格按照相关要求,开设了依申请公开电话。信息公开主要以主动公开为主,依申请公开为辅。本年度未收到政府信息公开申请。

六、政府信息公开的收费及减免情况;

2018年度政府信息公开工作,我局未发生相关收费及减免情况。

七、因政府信息公开申请行政复议、提起行政诉讼的情况

2018年度政府信息公开工作,我局没有因政府信息公开而被申请行政复议、提起行政诉讼等的情况。

八、政府信息公开保密审查及监督检查情况

我局所公开的政府信息,都经严格的审查、划控,并有专人负责。2018年度政府信息公开工作中未发生泄密情况。

九、所属事业单位信息公开工作推进情况

局机关直属事业也都明确了政府信息公开工作分管领导和工作机构,切实担负起推进、指导、协调本单位信息公开工作的职责,承担信息公开工作的日常工作机构,充实工作人员,扎实开展日常工作。

十、政府信息公开工作存在的主要问题及改进情况

一是由于单位人手有限,工作任务重,信息公开不够及时。二是信息公开的形式有待进一步创新,内容有待进一步充实。

针对以上问题,我们将主要通过以下措施进行改进:1、拓展政府信息公开形式。积极探索并实行各种方便群众查阅、了解信息的公开方式。2、统一认识,努力规范工作流程,进一步梳理政府信息,及时提供,确保政府信息公开工作能按照既定的工作流程有效运作,公众能够方便查询。3、逐步扩大公开内容。对原有的政府信息公开目录进行补充完善,保证公开信息的完整性和准确性。4、加强学习和培训。加强对干部职工的政府信息公开工作知识的学习和培训,进一步领会和贯彻落实《中华人民共和国政府信息公开条例》,不断提高政府信息公开工作的质量和水平。

十一、需要说明的事项

无需要说明事项。

 

                                                        沂源县文化和旅游局

                                                                 2019年3月18日

 

2017年县文化出版局政府信息公开工作年度报告

时间:2018-02-08

    本年度报告根据《中华人民共和国政府信息公开条例》(以下简称《条例》)要求,汇总2017年度县文化出版局政府信息公开年度报告编制而成。报告包括概述,主动公开政府信息情况,依申请公开政府信息和不予公开政府信息情况,政府信息公开的收费及减免情况,因政府信息公开申请行政复议、提起行政诉讼的情况,政府信息公开工作存在的主要问题及改进情况,其他需要报告的事项等7个部分。本报告全文在沂源县人民政府网信息公开栏公开年报上公布,欢迎查阅。如对本报告有疑问,可与县文化出版局办公室联系(地址:鲁山路8号,邮编:256100,电话:0533—3241335,电子邮箱:yyxwhj@163.com)。

    一、概述

    2017年以来,县文化出版局认真按照县政府信息公开中心统一部署,加强组织领导,健全工作机制,认真贯彻《政府信息公开条例》的各项要求,扎实推进政府信息公开工作。

    一是严格落实工作责任制。我局将政务公开工作纳入重要议事日程,强化“一把手主抓,分管领导具体抓,责任到科室,落实到专人”的工作机制,把政府信息公开工作分解到具体科室及工作人员,在全局形成一级抓一级、层层抓落实的工作格局。

    二是建立健全工作机制。积极建立政府信息主动公开工作机制和政府信息公开申请受理机制,规范完善工作流程,明确责任、程序、公开方式和时限要求。建立了严格的政府信息公开前保密审查工作机制,明确保密检查的职责分工和审查程序。  

    三是结合实际制定年度工作重点。局办公室结合工作实际,研究制定了局政府信息公开工作重点,确保政府信息公开工作有计划、按步骤、分阶段落实。不定期召开重大决策会议,邀请利益相关方、专家等列席主动协商工作情况,不断提升政府信息公开工作水平。

    二、全面加强主动公开工作

    一是拓展主动公开内容。我局对本部门政府信息进行梳理,进一步细化主动公开范围和公开目录,并进行动态更新。对于涉及服务对象权利和义务的规范性文件,按《条例》规定全面、准确、及时做好公开工作。截至目前,我局在政府信息公开平台上主动公开信息66条,其中:政策文件:6条,规划计划:6条,政务动态、行政执法、财政信息等业务工作:51条。在本局微信公众号“沂源文化”上发布信息180多条。一年来,坚持做到了基本内容变更后尽快更新,其他信息随时加载更新,经常性工作定期公开,阶段性工作按时公开,临时性工作随时公开。

    二是切实抓好社会关切事项回应。通过健全政府信息舆情的收集、研判、处置和回应机制,充分发挥正面引导作用,对社会关注的热点问题及时予以回应与反馈。对前来我局办事群众提出的问题,能当面解答的,及时给予当面解答;不能当面解答的,在约定的时限内给予答复;不属于我局受理范围的,告知其应当受理的部门。

    三是强化政府信息公开场所的管理和服务。在做好政府信息公开平台、公众微信号公开的同时,充分利用图书馆政府信息公开查阅点、送书、送展览等做好公开信息的宣传、服务工作。

    四是深化“互联网+政务服务”,助力“最多跑一次”改革。加快推进政务服务网建设,借助互联网和公共数据共享等手段优化行政审批和公共服务事项流程,全面公开行政审批中心“最多跑一次”事项清单和服务流程。

    三、依申请公开政府信息和不予公开政府信息情况

    自《政府信息公开条例》正式实施至今,本单位未收到当面申请、网站提交、电子邮件、传真、信函和其他形式的政府信息公开申请。

    四、政府信息公开的收费及减免情况

    本年度本单位没有发生政府信息公开收费及减免情况。

    五、因政府信息公开申请行政复议、提起行政诉讼的情况

    截至目前,未发生针对本单位有关政府信息公开事务的行政复议案、行政诉讼案和有关的申诉案。

    六、存在的主要问题和改进措施

    一是及时快速更新难度较大。政府信息涉及面多量大,由于办公室人手较少,缺少专职从事信息公开工作人员,有些重要信息就很难按要求及时快速的更新。

    二是公开尺度难以掌握。尽管我们明确了不予公开的政府信息,但具体到各部门各单位,如何根据信息不同性质制定不同的保密级别仍有大量的工作要做。有些信息是群众想知道的,但依据有关法律法规只能部分公开,对应予公开的信息定性不准,尺度难以掌握。

    三是信息化人员专业技术有待进一步提高。信息管理与维护工作非常重要,技术性要求高,信息化人员专业技术有待进一步提高。

    针对存在的问题,我局将继续把政府信息公开工作摆在重中之重的位置,对工作中存在的问题从以下方面进行整改:

    一是加大公开力度,切实丰富政府信息公开的内容。按照政府信息公开工作的要求,加强与相关部门联系,努力做到政府信息公开的内容不断充实和完善。

    二是增强学习,提高认识及素质。逐步强化开展信息公开的工作能力,切实做好政府信息及政务公开工作。

    三是严格要求,建设规范的公开系统。进一步规范公开程序,加强政府信息及政务公开的审核、管理,确保政府信息及政务公开的准确性、规范性。

    七、其他需要报告的事项

    (一)暂无其他需要报告的事项

    (二)政府信息公开统计表(附件1)

 

 附件1:2017年度政府信息公开工作情况统计表.doc

    

 

 

                                                                 2018年2月8日

 


 

 

 

 

 

沂源县文化出版局2016年政府信息公开年度报告

时间:2017-12-27

  根据沂源县人民政府办公室《关于规范政府信息公开情况统计报送工作的通知》要求,结合本单位政府信息公开工作实际,现将我局2016年政府信息公开工作报告如下:

  一、政府信息公开工作概述

  政府信息公开是一项政治性、政策性和技术性较强的工作,2016年,我局认真贯彻国家和省、市、县关于政务公开和政府信息公开的有关要求,继续执行《条例》和《规定》,坚持依法行政,深化信息公开,不断增强审计工作透明度,积极促进国家审计作为国家治理重要组成部分作用的发挥,保障了人民群众的知情权、参与权和监督权。

  二、政府信息公开的组织领导和制度建设情况

  (一)加强领导。成立了以局党组书记、局长为组长,分管副局长为副组长,各相关部门负责人为成员的县文化出版局政府信息公开工作领导小组,明确了责任和工作目标,实行了领导责任制和责任追究制,一级抓一级,层层抓落实,全面负责政府信息公开工作。

  (二)明确责任。成立了领导机构后,又明确了局办公室为政府信息公开工作的工作机构,配备了一名工作人员负责政府信息公开工作。同时,将政府信息公开工作纳入了年度工作计划,并作为年度工作考核的一项重要内容。

  (三)加强培训。加强了对政府信息工作人员的管理、教育和培训工作,在上级业务部门培训的基础上,结合本局集体学习,专题会议等时机,广泛开展保密教育和业务交流等工作,不断提高工作人员的素质和业务水平,以适应本职工作的需要。

  (四)严格规程。严格按照规范编制了县文化出版局《政府信息公开指南》、《政府信息公开目录》,并予以公布。将要公布的信息进行了梳理,整理出信息公开目录,由局领导审定后进行了上报。根据梳理出的目录,又对目录的具体内容进行了整理,并明确了信息公开的属性为主动公开。

  (五)建章立制。建立了政府信息主动公开、保密审查、社会评议工作制度,制定了本单位《政府信息工作规则》,服务承诺制、首问责任制、限时办结制等制度。

  三、主动公开政府信息以及公开平台建设情况

  (一)积极按照条例规定的范围主动在政府信息公开网站公开,同时还通过电视、报纸、专栏进行公开,公开的信息有:机构职能、政策法规、规划计划、业务工作、统计数据、其他等内容。在政府信息形成或者更新20日内按要求发布、更新信息。2016年全年主动公开的政府信息共计1条,还没有发现影响或者影响社会稳定、扰乱社会管理秩序的虚假或者不完整信息的情况发生。

  (二)积极发挥文化信息资源共享工程县级支中心优势,在图书馆(文化苑五楼)电子阅览室开通了政府信息公开网络查询服务,链接了县政府网站、其他地区图书馆网站及其他档案部门网站,架起了政府信息网上查询的桥梁。同时,在报刊阅览室设立了政府信息公开查询专架,陈列各种政府文件供查询等,为广大市民查阅提供了极大方便。截至目前,县图书馆提供政府信息公开查询共计3条。

  四、依申请公开政府信息情况

  截止目前,无依申请公开政府信息。

  五、政府信息公开的收费及减免情况

  2016年对公民、法人和其他组织的收费及减免情况为零。

  六、因政府信息公开申请提起行政复议、行政诉讼的情况

  2016年,我县严格按照《条例》的规定公开政府信息,没有因政府信息公开申请提起行政复议、行政诉讼的情况发生。

  七、政府信息公开工作存在的主要问题及改进情况

  一是专职负责政府信息公开工作的工作人员紧缺。二是公布的信息还存在着内容简单、覆盖面不广的现象,公布的信息更新速度较慢。三是公开手段落后,不能满足人民群众获取信息的要求。运用网站公布的政务信息比重依然较小,运用新闻媒体公布的政务信息更是微乎其微。

  针对以上存在的问题,县文化出版局将进一步加强组织领导,明确推进政府信息公开的目标任务,把政府信息公开工作作为经常性的工作列入重要议事日程,积极推进这一工作。同时,加强宣传,提高人民群众参政议政水平,完善社会监督机制。加强培训教育,对负责政府信息公开的工作人员进行专门培训,为搞好政府信息公开工作打下良好的基础。

县文化出版局2015年政府信息公开年度报告

时间:2016-03-01

县文化出版局2015年政府信息公开年度报告

  根据沂源县人民政府办公室《关于规范政府信息公开情况统计报送工作的通知》要求,结合本单位政府信息公开工作实际,现将我局2015年政府信息公开工作报告如下:

  一、政府信息公开工作概述

  政府信息公开是一项政治性、政策性和技术性较强的工作,2015年,我局认真贯彻国家和省、市、县关于政务公开和政府信息公开的有关要求,继续执行《条例》和《规定》,坚持依法行政,深化信息公开,不断增强审计工作透明度,积极促进国家审计作为国家治理重要组成部分作用的发挥,保障了人民群众的知情权、参与权和监督权。

  二、政府信息公开的组织领导和制度建设情况

  (一)加强领导。成立了以局党组书记、局长为组长,分管副局长为副组长,各相关部门负责人为成员的县文化出版局政府信息公开工作领导小组,明确了责任和工作目标,实行了领导责任制和责任追究制,一级抓一级,层层抓落实,全面负责政府信息公开工作。

  (二)明确责任。成立了领导机构后,又明确了局办公室为政府信息公开工作的工作机构,配备了一名工作人员负责政府信息公开工作。同时,将政府信息公开工作纳入了年度工作计划,并作为年度工作考核的一项重要内容。

  (三)加强培训。加强了对政府信息工作人员的管理、教育和培训工作,在上级业务部门培训的基础上,结合本局集体学习,专题会议等时机,广泛开展保密教育和业务交流等工作,不断提高工作人员的素质和业务水平,以适应本职工作的需要。

  (四)严格规程。严格按照规范编制了县文化出版局《政府信息公开指南》、《政府信息公开目录》,并予以公布。将要公布的信息进行了梳理,整理出信息公开目录,由局领导审定后进行了上报。根据梳理出的目录,又对目录的具体内容进行了整理,并明确了信息公开的属性为主动公开。

  (五)建章立制。建立了政府信息主动公开、保密审查、社会评议工作制度,制定了本单位《政府信息工作规则》,服务承诺制、首问责任制、限时办结制等制度。

  三、主动公开政府信息以及公开平台建设情况

  (一)积极按照条例规定的范围主动在政府信息公开网站公开,同时还通过电视、报纸、专栏进行公开,公开的信息有:机构职能、政策法规、规划计划、业务工作、统计数据、其他等内容。在政府信息形成或者更新20日内按要求发布、更新信息。2015年全年主动公开的政府信息共计1条,还没有发现影响或者影响社会稳定、扰乱社会管理秩序的虚假或者不完整信息的情况发生。

  (二)积极发挥文化信息资源共享工程县级支中心优势,在图书馆(文化苑五楼)电子阅览室开通了政府信息公开网络查询服务,链接了县政府网站、其他地区图书馆网站及其他档案部门网站,架起了政府信息网上查询的桥梁。同时,在报刊阅览室设立了政府信息公开查询专架,陈列各种政府文件供查询等,为广大市民查阅提供了极大方便。截至目前,县图书馆提供政府信息公开查询共计3条。

  四、依申请公开政府信息情况

  截止目前,无依申请公开政府信息。

  五、政府信息公开的收费及减免情况

  2015年对公民、法人和其他组织的收费及减免情况为零。

  六、因政府信息公开申请提起行政复议、行政诉讼的情况

  2015年,我县严格按照《条例》的规定公开政府信息,没有因政府信息公开申请提起行政复议、行政诉讼的情况发生。

  七、政府信息公开工作存在的主要问题及改进情况

  一是专职负责政府信息公开工作的工作人员紧缺。二是公布的信息还存在着内容简单、覆盖面不广的现象,公布的信息更新速度较慢。三是公开手段落后,不能满足人民群众获取信息的要求。运用网站公布的政务信息比重依然较小,运用新闻媒体公布的政务信息更是微乎其微。

  针对以上存在的问题,县文化出版局将进一步加强组织领导,明确推进政府信息公开的目标任务,把政府信息公开工作作为经常性的工作列入重要议事日程,积极推进这一工作。同时,加强宣传,提高人民群众参政议政水平,完善社会监督机制。加强培训教育,对负责政府信息公开的工作人员进行专门培训,为搞好政府信息公开工作打下良好的基础。

  二O一六年二月十六日

沂源县文化出版局2014年政府信息公开年度报告

时间:2015-02-12

根据沂源县人民政府办公室《关于规范政府信息公开情况统计报送工作的通知》要求,结合本单位政府信息公开工作实际,现将我局2014年政府信息公开工作报告如下:

一、工作机制和制度规范化建设情况

(一)加强领导。成立了以局党组书记、局长为组长,分管副局长为副组长,各相关部门负责人为成员的县文化出版局政府信息公开工作领导小组,明确了责任和工作目标,实行了领导责任制和责任追究制,一级抓一级,层层抓落实,全面负责政府信息公开工作。

(二)明确责任。成立了领导机构后,又明确了局办公室为政府信息公开工作的工作机构,配备了一名工作人员负责政府信息公开工作。同时,将政府信息公开工作纳入了年度工作计划,并作为年度工作考核的一项重要内容。

(三)加强培训。加强了对政府信息工作人员的管理、教育和培训工作,在上级业务部门培训的基础上,结合本局集体学习,专题会议等时机,广泛开展保密教育和业务交流等工作,不断提高工作人员的素质和业务水平,以适应本职工作的需要。

(四)严格规程。严格按照规范编制了县文化出版局《政府信息公开指南》、《政府信息公开目录》,并予以公布。将要公布的信息进行了梳理,整理出信息公开目录,由局领导审定后进行了上报。根据梳理出的目录,又对目录的具体内容进行了整理,并明确了信息公开的属性为主动公开。

(五)建章立制。建立了政府信息主动公开、保密审查、社会评议工作制度,制定了本单位《政府信息工作规则》,服务承诺制、首问责任制、限时办结制等制度。

二、主动公开政府信息情况

(一)积极按照条例规定的范围主动在政府信息公开网站公开,同时还通过电视、报纸、专栏进行公开,公开的信息有:机构职能、政策法规、规划计划、业务工作、统计数据、其他等内容。在政府信息形成或者更新20日内按要求发布、更新信息。2014年全年主动公开的政府信息共计6条,还没有发现影响或者影响社会稳定、扰乱社会管理秩序的虚假或者不完整信息的情况发生。

(二)积极发挥文化信息资源共享工程县级支中心优势,在图书馆(文化苑五楼)电子阅览室开通了政府信息公开网络查询服务,链接了县政府网站、其他地区图书馆网站及其他档案部门网站,架起了政府信息网上查询的桥梁。同时,在报刊阅览室设立了政府信息公开查询专架,陈列各种政府文件供查询等,为广大市民查阅提供了极大方便。截至目前,县图书馆提供政府信息公开查询共计5条。

 三、依申请公开政府信息情况

截至目前,无依申请公开政府信息。

四、存在的主要问题

一是专职负责政府信息公开工作的工作人员紧缺。二是公布的信息还存在着内容简单、覆盖面不广的现象,公布的信息更新速度较慢。三是公开手段落后,不能满足人民群众获取信息的要求。运用网站公布的政务信息比重依然较小,运用新闻媒体公布的政务信息更是微乎其微。

针对以上存在的问题,县文化出版局将进一步加强组织领导,明确推进政府信息公开的目标任务,把政府信息公开工作作为经常性的工作列入重要议事日程,积极推进这一工作。同时,加强宣传,提高人民群众参政议政水平,完善社会监督机制。加强培训教育,对负责政府信息公开的工作人员进行专门培训,为搞好政府信息公开工作打下良好的基础。

县文化出版局政府信息公开2013年度报告

时间:2014-02-26

根据沂源县人民政府办公室《关于做好2013年政府信息公开工作年度报告编制工作的通知》要求,结合本单位政府信息公开工作实际,现将我局2013年政府信息公开工作报告如下:

一、工作机制和制度规范化建设情况

(一)加强领导。成立了以局党组书记、局长为组长,分管副局长为副组长,各相关部门负责人为成员的县文化出版局政府信息公开工作领导小组,明确了责任和工作目标,实行了领导责任制和责任追究制,一级抓一级,层层抓落实,全面负责政府信息公开工作。

(二)明确责任。成立了领导机构后,又明确了局办公室为政府信息公开工作的工作机构,配备了一名工作人员负责政府信息公开工作。同时,将政府信息公开工作纳入了年度工作计划,并作为年度工作考核的一项重要内容。

(三)加强培训。加强了对政府信息工作人员的管理、教育和培训工作,在上级业务部门培训的基础上,结合本局集体学习,专题会议等时机,广泛开展保密教育和业务交流等工作,不断提高工作人员的素质和业务水平,以适应本职工作的需要。

(四)严格规程。严格按照规范编制了县文化出版局《政府信息公开指南》、《政府信息公开目录》,并予以公布。将要公布的信息进行了梳理,整理出信息公开目录,由局领导审定后进行了上报。根据梳理出的目录,又对目录的具体内容进行了整理,并明确了信息公开的属性为主动公开。

(五)建章立制。建立了政府信息主动公开、保密审查、社会评议工作制度,制定了本单位《政府信息工作规则》,服务承诺制、首问责任制、限时办结制等制度。

二、主动公开政府信息情况

(一)积极按照条例规定的范围主动在政府信息公开网站公开,同时还通过电视、报纸、专栏进行公开,公开的信息有:机构职能、政策法规、规划计划、业务工作、统计数据、其他等内容。在政府信息形成或者更新20日内按要求发布、更新信息。2013年全年主动公开的政府信息共计4条,还没有发现影响或者影响社会稳定、扰乱社会管理秩序的虚假或者不完整信息的情况发生。

(二)积极发挥文化信息资源共享工程县级支中心优势,在图书馆(文化苑五楼)电子阅览室开通了政府信息公开网络查询服务,链接了县政府网站、其他地区图书馆网站及其他档案部门网站,架起了政府信息网上查询的桥梁。同时,在报刊阅览室设立了政府信息公开查询专架,陈列各种政府文件供查询等,为广大市民查阅提供了极大方便。截至目前,县图书馆提供政府信息公开查询共计5条。

 三、依申请公开政府信息情况

截止目前,无依申请公开政府信息。

四、存在的主要问题

一是专职负责政府信息公开工作的工作人员紧缺。二是公布的信息还存在着内容简单、覆盖面不广的现象,公布的信息更新速度较慢。三是公开手段落后,不能满足人民群众获取信息的要求。运用网站公布的政务信息比重依然较小,运用新闻媒体公布的政务信息更是微乎其微。

针对以上存在的问题,县文化出版局将进一步加强组织领导,明确推进政府信息公开的目标任务,把政府信息公开工作作为经常性的工作列入重要议事日程,积极推进这一工作。同时,加强宣传,提高人民群众参政议政水平,完善社会监督机制。加强培训教育,对负责政府信息公开的工作人员进行专门培训,为搞好政府信息公开工作打下良好的基础。

沂源县文化出版局2012年度信息公开工作年度报告

时间:2013-02-28

根据沂源县人民政府办公室《关于做好2012年政府信息公开工作年度报告编制工作的通知》要求,结合本单位政府信息公开工作实际,现将我局2012年政府信息公开工作报告如下:

一、工作机制和制度规范化建设情况

(一)加强领导。成立了以局党组书记、局长为组长,分管副局长为副组长,各相关部门负责人为成员的县文化出版局政府信息公开工作领导小组,明确了责任和工作目标,实行了领导责任制和责任追究制,一级抓一级,层层抓落实,全面负责政府信息公开工作。

(二)明确责任。成立了领导机构后,又明确了局办公室为政府信息公开工作的工作机构,配备了一名工作人员负责政府信息公开工作。同时,将政府信息公开工作纳入了年度工作计划,并作为年度工作考核的一项重要内容。

(三)加强培训。加强了对政府信息工作人员的管理、教育和培训工作,在上级业务部门培训的基础上,结合本局集体学习,专题会议等时机,广泛开展保密教育和业务交流等工作,不断提高工作人员的素质和业务水平,以适应本职工作的需要。

(四)严格规程。严格按照规范编制了县文化出版局《政府信息公开指南》、《政府信息公开目录》,并予以公布。将要公布的信息进行了梳理,整理出信息公开目录,由局领导审定后进行了上报。根据梳理出的目录,又对目录的具体内容进行了整理,并明确了信息公开的属性为主动公开。

(五)建章立制。建立了政府信息主动公开、保密审查、社会评议工作制度,制定了本单位《政府信息工作规则》,服务承诺制、首问责任制、限时办结制等制度。

二、主动公开政府信息情况

(一)积极按照条例规定的范围主动在政府信息公开网站公开,同时还通过电视、报纸、专栏进行公开,公开的信息有:机构职能、政策法规、规划计划、业务工作、统计数据、其他等内容。在政府信息形成或者更新20日内按要求发布、更新信息。2012年全年主动公开的政府信息共计5条,还没有发现影响或者影响社会稳定、扰乱社会管理秩序的虚假或者不完整信息的情况发生。

(二)积极发挥文化信息资源共享工程县级支中心优势,在图书馆(文化苑五楼)电子阅览室开通了政府信息公开网络查询服务,链接了县政府网站、其他地区图书馆网站及其他档案部门网站,架起了政府信息网上查询的桥梁。同时,在报刊阅览室设立了政府信息公开查询专架,陈列各种政府文件供查询等,为广大市民查阅提供了极大方便。截至目前,县图书馆提供政府信息公开查询共计4条。

 三、依申请公开政府信息情况

截至目前,无依申请公开政府信息。

四、存在的主要问题

一是专职负责政府信息公开工作的工作人员紧缺。二是公布的信息还存在着内容简单、覆盖面不广的现象,公布的信息更新速度较慢。三是公开手段落后,不能满足人民群众获取信息的要求。运用网站公布的政务信息比重依然较小,运用新闻媒体公布的政务信息更是微乎其微。

针对以上存在的问题,县文化出版局将进一步加强组织领导,明确推进政府信息公开的目标任务,把政府信息公开工作作为经常性的工作列入重要议事日程,积极推进这一工作。同时,加强宣传,提高人民群众参政议政水平,完善社会监督机制。加强培训教育,对负责政府信息公开的工作人员进行专门培训,为搞好政府信息公开工作打下良好的基础。

沂源县文化出版局关于政府信息公开工作2011年度报告

时间:2012-02-01

根据沂源县人民政府办公室《关于做好2011年政府信息公开工作年度报告编制工作的通知》要求,结合本单位政府信息公开工作实际,现将我局2011年政府信息公开工作报告如下:

一、工作机制和制度规范化建设情况

(一)加强领导。成立了以局党组书记、局长为组长,分管副局长为副组长,各相关部门负责人为成员的县文化出版局政府信息公开工作领导小组,明确了责任和工作目标,实行了领导责任制和责任追究制,一级抓一级,层层抓落实,全面负责政府信息公开工作。

(二)明确责任。成立了领导机构后,又明确了局办公室为政府信息公开工作的工作机构,配备了一名工作人员负责政府信息公开工作。同时,将政府信息公开工作纳入了年度工作计划,并作为年度工作考核的一项重要内容。

(三)加强培训。加强了对政府信息工作人员的管理、教育和培训工作,在上级业务部门培训的基础上,结合本局集体学习,专题会议等时机,广泛开展保密教育和业务交流等工作,不断提高工作人员的素质和业务水平,以适应本职工作的需要。

(四)严格规程。严格按照规范编制了县文化出版局《政府信息公开指南》、《政府信息公开目录》,并予以公布。将要公布的信息进行了梳理,整理出信息公开目录,由局领导审定后进行了上报。根据梳理出的目录,又对目录的具体内容进行了整理,并明确了信息公开的属性为主动公开。

(五)建章立制。建立了政府信息主动公开、保密审查、社会评议工作制度,制定了本单位《政府信息工作规则》,服务承诺制、首问责任制、限时办结制等制度。

二、主动公开政府信息情况

(一)积极按照条例规定的范围主动在政府信息公开网站公开,同时还通过电视、报纸、专栏进行公开,公开的信息有:机构职能、政策法规、规划计划、业务工作、统计数据、其他等内容。在政府信息形成或者更新20日内按要求发布、更新信息。2011年全年主动公开的政府信息共计6条,还没有发现影响或者影响社会稳定、扰乱社会管理秩序的虚假或者不完整信息的情况发生。

(二)积极发挥文化信息资源共享工程县级支中心优势,在图书馆(文化苑五楼)电子阅览室开通了政府信息公开网络查询服务,链接了县政府网站、其他地区图书馆网站及其他档案部门网站,架起了政府信息网上查询的桥梁。同时,在报刊阅览室设立了政府信息公开查询专架,陈列各种政府文件供查询等,为广大市民查阅提供了极大方便。截至目前,县图书馆提供政府信息公开查询共计13条。

 三、依申请公开政府信息情况

截至目前,无依社情公开政府信息。

四、存在的主要问题

一是专职负责政府信息公开工作的工作人员紧缺。二是公布的信息还存在着内容简单、覆盖面不广的现象,公布的信息更新速度较慢。三是公开手段落后,不能满足人民群众获取信息的要求。运用网站公布的政务信息比重依然较小,运用新闻媒体公布的政务信息更是微乎其微。

针对以上存在的问题,县文化出版局将进一步加强组织领导,明确推进政府信息公开的目标任务,把政府信息公开工作作为经常性的工作列入重要议事日程,积极推进这一工作。同时,加强宣传,提高人民群众参政议政水平,完善社会监督机制。加强培训教育,对负责政府信息公开的工作人员进行专门培训,为搞好政府信息公开工作打下良好的基础。

沂源县文化出版局关于政府信息公开工作2010年度报告

时间:2011-01-31

按照政府信息公开要求,结合本单位政府信息公开工作实际,现将我局2010年政府信息公开工作报告如下:

一、工作机制和制度规范化建设情况

1、加强领导。成立了以局党组书记、局长为组长,分管副局长为副组长,各相关部门负责人为成员的县文化出版局政府信息公开工作领导小组,明确了责任和工作目标,实行了领导责任制和责任追究制,一级抓一级,层层抓落实,全面负责政府信息公开工作。

2、明确责任。成立了领导机构后,又明确了局办公室为政府信息公开工作的工作机构,配备了一名工作人员负责政府信息公开工作。同时,将政府信息公开工作纳入了年度工作计划,并作为年度工作考核的一项重要内容。

3、加强培训。加强了对政府信息工作人员的管理、教育和培训工作,在上级业务部门培训的基础上,结合本局集体学习,专题会议等时机,广泛开展保密教育和业务交流等工作,不断提高工作人员的素质和业务水平,以适应本职工作的需要。

4、严格规程。严格按照规范编制了县文化出版局《政府信息公开指南》、《政府信息公开目录》,并予以公布。将要公布的信息进行了梳理,整理出信息公开目录,由局领导审定后进行了上报。根据梳理出的目录,又对目录的具体内容进行了整理,并明确了信息公开的属性为主动公开。

5、建章立制。建立了政府信息主动公开、保密审查、社会评议工作制度,制定了本单位《政府信息工作规则》,服务承诺制、首问责任制、限时办结制等制度。

二、主动公开政府信息情况

1、积极按照条例规定的范围主动在政府信息公开网站公开,同时还通过电视、报纸、专栏进行公开,公开的信息有:机构职能、政策法规、规划计划、业务工作、统计数据、其他等内容。在政府信息形成或者更新20日内按要求发布、更新信息。2010年全年主动公开的政府信息共计8条,还没有发现影响或者影响社会稳定、扰乱社会管理秩序的虚假或者不完整信息的情况发生。

2、积极发挥文化信息资源共享工程县级支中心优势,在图书馆(文化苑五楼)电子阅览室开通了政府信息公开网络查询服务,链接了县政府网站、其他地区图书馆网站及其他档案部门网站,架起了政府信息网上查询的桥梁。同时,在报刊阅览室设立了政府信息公开查询专架,陈列各种政府文件供查询等,为广大市民查阅提供了极大方便。截至目前,县图书馆提供政府信息公开查询共计15 余条。

 三、依申请公开政府信息情况

受理政府信息公开申请2条,申请的主要内容涉及公共图书馆公开查阅和文化、文物执法的法律法规等。 目前,所有的申请都已答复,未发生因政府信息公开引发的举报、投诉、行政复议和行政诉讼等情况。

    四、存在的主要问题

    一是专职负责政府信息公开工作的工作人员紧缺。二是公布的信息还存在着内容简单、覆盖面不广的现象,公布的信息更新速度较慢。三是公开手段落后,不能满足人民群众获取信息的要求。运用网站公布的政务信息比重依然较小,运用新闻媒体公布的政务信息更是微乎其微。

针对以上存在的问题,下一步文化出版局将进一步加强组织领导,明确推进政府信息公开的目标任务,把政府信息公开工作作为经常性的工作列入重要议事日程,积极推进这一工作。同时,加强宣传,提高人民群众参政议政水平,完善社会监督机制。加强培训教育,对负责政府信息公开的工作人员进行专门培训,为搞好政府信息公开工作打下良好的基础。

          

 

沂源县文化局2009年政府信息公开工作年度报告

时间:2009-02-27

本年报是根据《中华人民共和国政府信息公开条例》要求,由沂源县文化局编制的2009年度政府信息公开年度报告。全文包括概述;行政机关主动公开政府信息的情况;行政机关依申请公开政府信息和不予公开政府信息的情况;政府信息公开收费及减免情况;因政府信息公开申请行政复议、提起行政诉讼的情况;政府信息公开工作存在的主要问题及改进情况;其他需要报告的事项等七个部分。

一、概述

2009年度,文化局根据《中华人民共和国政府信息公开条例》要求,围绕中心工作,认真履行职责,切实加强组织领导,夯实基础工作,建立健全政务信息公开制度,扎实开展政务信息公开工作和政府门户网站及淄博文化信息网网站内容保障工作,努力提高信息质量,取得了较大进步。

根据政府信息公开工作规定有关要求,我局切实加强开展政府信息公开工作,建立健全信息采用通报制度,局办公室负责收集各科室上报的信息并配备了两名兼职工作人员。截至2009年底,我局政府信息公开工作运行正常。局办公室负责信息的审核、发布,建立信息网络,建立健全政务信息发布的保密审查机制,由信息员提供信息并审核,局办公室进行专业审查,分管领导复核审查,杜绝泄密事件的发生,保证政务信息及时有效公开。 

二、行政机关主动公开政府信息的情况

文化局2009年度共梳理主动公开政府信息37条。其中其他信息(部门动态)占100%。

三、行政机关依申请公开政府信息和不予公开政府信息的情况

文化局2009年度共受理信息公开申请0件。    

四、因政府信息公开申请行政复议、提起行政诉讼的情况

文化局2009年度未发生行政复议、行政诉讼以及申诉案件。

办公室有一只电话对外公布,作为咨询投拆电话,积极服务局内重大活动的电话咨询及投诉,其中投诉为0。

五、政府信息公开收费及减免情况

文化局2009年度政府信息公开未收取相关费用。

六、政府信息公开工作存在的主要问题及改进情况

(一)主要问题

1、信息公开的内容需进一步完善。政务信息公开的内容偏重于发布部门动态等信息。

2、信息更新速度有待进一步提高。

3、人员配备不足。

针对以上问题,必须进一步加强对政府信息公开工作的领导,加强执行工作制度的检查,科学配备人员,明确分工,规范程序,确保工作正常开展。

(二)改进措施

1、进一步丰富公开内容。努力扩大信息来源,对原有的政务信息公开内容进行完善,保证各类公开信息的完整性和准确性。

2、完善工作机制。拓展政务信息公开形式,健全信息上报、审核网络,保证政务信息公开的数量和质量。

八、其他需要报告的事项

无其他需要报告的事项。

沂源县文化局2008年政府信息公开年度报告

时间:2009-02-24

本年报根据《中华人民共和国政府信息公开条例》(以下简称《条例》),由沂源县文化局政务公开领导小组办公室编制。本年报由概述,主动公开政府信息情况,依申请公开政府信息情况,咨询处理情况,复议、诉讼和申诉的情况,工作人员和政府信息公开工作收支情况,主要问题和改进措施七部分组成。本年报中所列数据的统计期限自2008年1月1日至2008年12月31日止。如对本年报有任何疑问,请与沂源县文化局联系(电话:0533-3241335,邮编:3241335)。    

、概  

    该部分介绍贯彻落实《条例》,推进政府信息公开工作的年度概况,重点包括:

    1、组织机构建设工作:我局在年初,召开了局务会议,专题研究了政府信息公开工作,并成立了政府信息公开工作领导小组,局办公室为工作机构,具体负责政府信息公开日常工作。

    2、制度建设和执行工作。我局按照《条例》要求,修订完善了《沂源县文化局信息公开工作制度》,编制发布政府信息公开目录和指南, 并在网站上发布。将各业务科室及服务中心窗口确定为申请公开受理点。并同时健全了沂源县文化局行政许可、审批事项工作流程。

    3、完善政府信息发布渠道。充分发挥政府门户网站作为政府信息公开第一平台的作用,在网站上集中发布主动公开政府信息。建立了新闻发布制度,确定了局长盛勤为新闻发言人。县图书馆按照《条例》要求,设置了政府信息查阅场所,并逐步完善功能。

    通过政府信息公开工作的不断深入,群众对政府信息有了更多的了解,政务服务更加阳光透明,人民群众办事有章可依、有据可查,党群、干群关系得到了进一步改善,产生了良好的经济社会效益。

    二、主动公开政府信息情况

    全局对2008年以来发布的政府信息进行了梳理和编目,截至2008年底,累计主动公开政府信息30条。门户网站共发布政府信息20条,其中,政策法规栏目发布信息5条,工作动态栏目发布信息3条,公示公告栏目发布信息2条。图书馆作为政府信息公开查阅场所,为公众提供文件200多份,全年接待100余人次查阅政府信息。

三、依申请公开政府信息情况

2008年,我局未收到信息公开申请。

四、政府信息公开的收费及减免情况

2008年,我局未有申请公开事项,未收取任何相关费用。

五、政府信息公开申请投诉举报、行政复议、提起行政诉讼的情况

2008年未发生针对我局有关政府信息公开事务的投诉举报、行政复议案和行政诉讼案。

    七、主要问题和改进措施

    我局政府信息公开工作虽然取得了一定的成绩,但也存在许多不足之处。一是工作经费不足;二是信息公开的电子化程度低,信息公开以公开栏和发文的形式为主。三是发布的政府信息不及时。在今后的工作中,我们将加大经费投入,加大政府信息公开工作的力度,确保政府信息公开工作规范、高效运行。