沂源县人民政府
标题
历山街道办事处关于印发《历山街道2024年“安全生产月”活动实施方案》的通知发文机关
沂源县历山街道办事处
发文字号
历山政发〔2024〕15号
索引号
113703235936158275/2024-5492951
成文日期
2024-06-05
发文日期
2024-06-05
主题分类
市场监管、安全生产监管-安全生产监管
有效性
有效
历山街道办事处
关于印发《历山街道2024年“安全生产月”活动实施方案》的通知
各社区(新区)、村(合作社),街道各部门单位,各经营主体:
今年6月是第23个全国“安全生产月”,根据国务院安委会办公室、应急管理部工作部署,省市县安委会办公室工作安排,街道制定了《历山街道2024年“安全生产月”活动实施方案》,现印发给你们,请结合各自实际,认真抓好贯彻落实。
历山街道办事处
2024年6月5日
历山街道2024年“安全生产月”活动实施方案
根据《淄博市安全生产委员会关于印发〈淄博市2024年“安全生产月”活动实施方案〉的通知》(淄安委发〔2024〕6号)和《沂源县安全生产委员会关于印发〈沂源县2024年“安全生产月”活动实施方案〉的通知》精神,结合我街道实际,制定如下方案。
一、活动主题和时间
活动主题:人人讲安全、个个会应急—畅通生命通道
活动时间:2024年6月1日至6月30日
二、总体要求
以习近平新时代中国特色社会主义思想为指导,深入学习宣传贯彻习近平总书记关于安全生产重要论述和指示批示精神,落实党中央、国务院决策部署,省委省政府、市委市政府、县委县政府工作要求,加大对全街道安全生产治本攻坚三年行动、企业安全生产主体责任落实量化提升工程、违规电气焊和违规施工等“四项整治”的宣传力度,坚持人民至上、生命至上,坚持安全第一、预防为主,持续树牢安全发展理念、强化安全生产责任落实,持续强化应急知识科普、提升全民安全素质,增强全社会安全意识和避险逃生能力。
三、主要工作任务
(一)开展习近平总书记关于安全生产重要论述宣贯活动
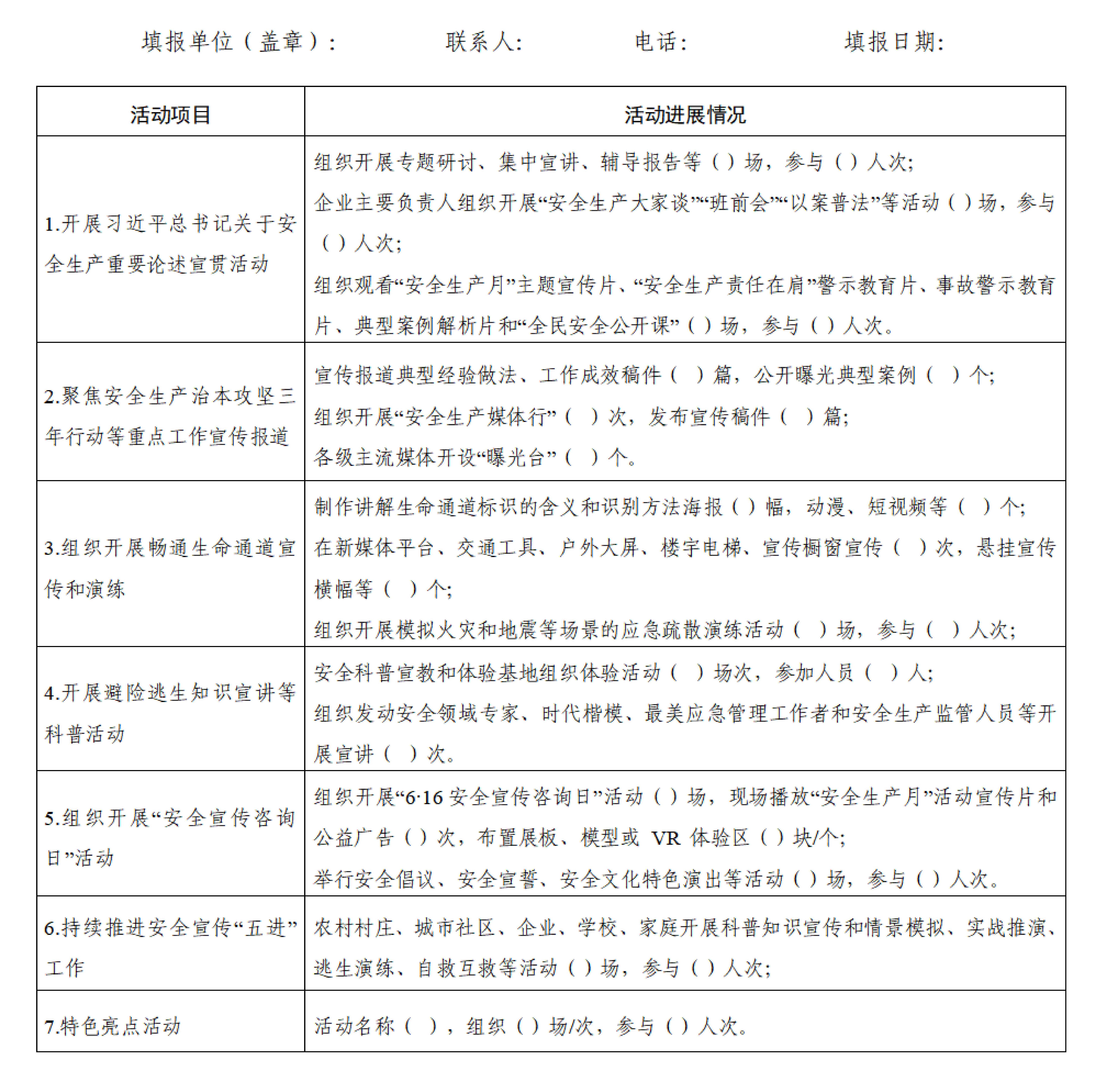
1.组织开展专题宣传贯彻。各社区(新区)、村(合作社),街道各部门单位要紧紧围绕宣传贯彻习近平总书记关于安全生产重要论述和重要指示批示精神,开展形式多样的宣贯活动。要以《深入学习贯彻习近平关于应急管理的重要论述》为重点开展专题研讨、集中宣讲、辅导报告,全面领会习近平总书记关于安全生产重要论述的精髓要义,把理论学习成果转化为谋划推动工作的创新思路、务实举措、有效方法。
2.组织开展专题学习活动。各相关企业主要负责人要组织开展“安全生产大家谈”“班前会”“以案普法”等活动,组织观看“安全生产月”主题宣传片、《安全生产 责任在肩》警示教育片、事故警示教育片、典型案例解析片和“全民安全公开课”等,推动树牢安全发展理念。
(二)聚焦安全生产治本攻坚三年行动等重点工作宣传报道
3.开展安全生产治本攻坚三年行动等专题正面宣传。各社区(新区)、村(合作社),街道各部门单位要聚焦安全生产治本攻坚三年行动,企业安全生产主体责任落实量化提升工程、违规电气焊和违规施工等“四项整治”等重点工作任务,在主流媒体或官方网站开设专题栏目,通过多种方式开展宣传。要坚持正面引导与警示曝光相结合,利用“安全生产治本攻坚三年行动”专栏,及时宣传典型经验做法,分期分批曝光安全生产事故隐患和典型执法案例,压实安全生产责任,营造浓厚的活动氛围。
4.配合开展“安全生产淄博行”集中宣传报道。要组织新闻媒体和专家深入基层、深入企业,积极宣传国家省市、县党委政府采取积极措施,坚决防范遏制各类生产安全事故,保障人民群众生命财产安全和社会大局稳定的成果成效。
5.组织开展企业主要负责人访谈活动。围绕企业主要负责人如何落实安全责任、加强安全文化建设、强化职工安全教育、守牢安全“红线”等内容,开展企业“一把手谈安全”活动,督促企业负责人履行述职承诺、践行宣誓誓言,进一步增强企业主要负责人履行安全生产职责的思想自觉、行动自觉,不断引导企业提升安全生产管理水平,推动企业安全生产主体责任落实。
6.组织开展多层面警示教育和隐患曝光。拓宽举报奖励宣传渠道,鼓励社会公众通过政务热线、电子信箱、网站平台和举报电话等多种方式,举报安全生产重大隐患和违法行为,特别是“九小场所”、多业态混合生产经营场所、人员密集场所堵塞“生命通道”的安全隐患,切实发挥公共安全的“吹哨人”作用。在新媒体领域开设“曝光台”,对安全管理水平差、安全生产意识薄弱、事故隐患突出的企业予以曝光,推动企业主体责任落实。
(三)组织开展畅通生命通道宣传和演练
7.开展安全宣传全屏传播。各社区(新区)、村(合作社),街道各部门单位要聚焦“畅通生命通道”这一主要内容,大力开展科普宣教活动。充分利用海报、动漫、短视频等多元化形式,讲解生命通道标识的含义和识别方法、保持畅通的必要性和法律责任。积极利用各类新媒体平台、应急广播、道路交通广播、交通工具、户外大屏、楼宇电梯、市政洒水车播音等,持续播放安全应急公益广告,在商业街区、城市社区、文博场馆、广场公园、人防通道等醒目位置张贴海报、悬挂标语横幅等,广泛宣传传播,进一步扩大“畅通生命通道”的宣传面、影响力,在全街道形成浓厚宣传氛围。
8.开展线下面对面宣教。组织动员安全领域专家、应急管理工作者等相关人员,采取走进学校、走进社区、走进农村、走进公共场所等方式,集中开展“人人讲安全、个个会应急—畅通生命通道”等安全知识宣传,突出生命通道在避险逃生和应急救援中的关键作用,强化公众不占用、不堵塞的安全意识。
9.开展针对性应急演练。组织开展防汛抢险、危险化学品生产安全事故综合应急救援演练、企业突发事件应急演练等系列演练。各社区(新区)、村(合作社),街道各部门单位要结合自身实际,积极开展各式各样的应急疏散演练活动,聚焦大型商超、养老院、社区、医院、学校等人员密集场所,使公众熟悉并掌握应急疏散知识与技能,增强公众应对突发事件的避险能力。各社区(新区)、村(合作社),街道各部门单位在“安全生产月”活动期间至少组织开展一次以消防、防溺水等为主题的应急疏散演练活动,务必做到演“真”练“实”,用“真练”检验“真本事”。
(四)加大安全应急科普宣传力度
10.组织参加全省安全生产普法知识竞赛。各社区(新区)、村(合作社),街道各部门单位,各生产经营单位要广泛动员职工、从业人员、社会公众积极参与普法知识竞赛,加大全民普法工作力度,培育全社会应急法治意识,推动应急管理法治建设。积极组织开展各类安全应急知识竞赛活动,提高广大职工安全生产法治观念,提升安全生产技能素质,有效防范各类安全事故的发生。
11.积极组织参加应急安全科普答题活动。各社区(新区)、村(合作社),街道各部门单位要积极组织参加全国“安全生产月”网络知识答题活动,学习各类事故预防、风险识别与隐患排查整治、逃生自救互救等应急处置知识和安全生产、防灾减灾救灾等科普知识,在全社会营造“人人讲安全、个个会应急”的浓厚氛围。采取多种形式,加大对全省应急安全科普答题活动的宣传力度,积极动员干部职工和社会公众参与,学习畅通生命通道、风险辨识、避险逃生、自然灾害应对等科普知识,增强公众安全意识。
12.广泛开展应急安全科普作品创作征集活动。各社区(新区)、村(合作社),街道各部门单位要围绕安全宣传“五进”、安全生产治本攻坚三年行动、“三类场所”消防安全治理等重点工作,聚焦畅通生命通道、风险辨识、避险逃生、自然灾害应对等科普知识,采取多种方式征集推出一批微电影、短视频、动漫、公益广告、图解、漫画、海报等作品,优秀作品要及时通过主流媒体和新媒体平台广泛播发,并积极推荐参加应急管理部、省应急厅等作品征集活动,扩大应急科普宣传覆盖面。
13.开展事故灾害科普宣教和安全体验。各社区(新区)、村(合作社),街道各部门单位要积极统筹社会资源,充分发挥应急科普教育基地、消防安全教育广场、道路交通安全宣传警示教育基地作用,广泛开展体验式、沉浸式安全教育活动,不断提升社会公众的安全意识和应急能力。
14.积极参加全国逃生演练等科普活动。各社区(新区)、村(合作社),街道各部门单位,各相关企业要广泛宣传,积极动员参加“畅通生命通道”系列疏散逃生演练、“避险逃生训练营”短视频新媒体展播、“危急时刻之生命英雄”应急科普趣学等全国性活动,同时结合辖区、行业领域和企业实际,积极组织开展避险逃生、急救演练等科普活动,营造全社会关注、全民参与的良好氛围。
(五)组织开展“安全宣传咨询日”线上线下活动
15.开展咨询日集中宣传。各社区(新区)、村(合作社),街道各部门单位要立足各自实际,围绕“人人讲安全、个个会应急—畅通生命通道”活动主题,认真组织开展“6·16安全宣传咨询日”活动,组织安全倡议、安全宣誓和安全文化特色文艺演出等活动,通过展板、模型或VR体验区,展示不同类型建筑的生命通道布局、标识,设立咨询台,由专业人员向公众解答关于家庭、社区、工作场所生命通道自查、自改、报修等问题,提供个性化服务。同时,街道“安全宣传咨询日”活动开展情况将利用微信公众号等平台进行网上展播。
16.发挥社会化宣传渠道优势。充分发挥传统媒体和新媒体作用,拓展社会宣传渠道,开设“安全生产月”活动专题专栏,增加宣传版面、时段和频次,特别是在“安全生产月”启动、“安全宣传咨询日”活动等重要时间节点,通过播放宣传片、警示片,加大畅通生命通道宣传力度、集中推送宣传海报、视频以及逃生通道疏散科普知识,在全街道营造“关爱生命、关注安全”的浓厚氛围。
(六)持续推进安全宣传“五进”工作
17.深入推进安全宣传“五进”活动。各社区(新区)、村(合作社),街道各部门单位要加强协调联动和资源投入,通过典型引领、经验交流等方式,扎实推进安全宣传进企业、进农村、进社区、进学校、进家庭。企业要积极培育安全文化,深入宣传贯彻安全生产治本攻坚三年行动,组织员工学好用好重大事故隐患判定标准,开展疏散逃生演练;农村要重点宣传农机、沼气、农药使用,轻型货车、三轮车、拖拉机违法载人等安全知识,开展农村自建房安全科普教育,增强居民房屋安全意识;社区要开展“进门入户送安全”宣传活动,广泛发动安全网格员、物业工作人员、安全志愿者重点宣传“畅通生命通道”相关科普知识;学校要将安全教育融入日常教学,针对宿舍、教室、实验室、食堂等人员密集重点场所开展安全隐患排查、避险逃生培训和演练,动员广大师生家长积极开展“同上一堂防溺水课”系列直播讲座活动;家庭要学习电动自行车充电安全、储能设备安全、燃气安全和用电安全等知识,定期开展居家安全检查,熟知避险逃生路线。通过扎实推进安全宣传“五进”工作,不断增强公众风险防范和安全应急意识,提高自救互救能力,营造浓厚安全氛围。
(七)立足实际开展特色亮点活动
18.开展“安全月话安全”主题活动。围绕安全生产、防溺水、消防、道路交通等各类安全、应急知识,到烧烤摊、夜市、文化广场、拇指公园等人流较多场所,采用“我问你答”的方式,将安全、应急知识以“短平快”方式融入群众生活,传递安全文化知识,真正实现将安全文化带到广大群众中去的目的。
19.开展高危岗位职工家属体验系列活动。各相关企业选取各自高危岗位,职工家属通过亲身体验岗位、听取职工讲述自己的故事、一封家书、亲手戴上安全帽、观看警示教育片等活动,增进夫妻感情,充分发挥“贤内助”作用,共担安全责任、共操安全心、共把安全关。
20.举办“主播带你学安全”系列活动。邀请沂源新媒体人参与进农村、进社区、进企业等活动,由志愿者讲授安全生产知识,新媒体人与员工和社区居民一起参与安全互动游戏,丰富“应急大讲堂”内容和形式。
四、工作要求
(一)强化组织领导。各社区(新区)、村(合作社),街道各部门单位要切实加强对“安全生产月”活动的组织领导,主要负责同志亲自抓、分管负责同志具体抓,认真研究制定具体实施方案,明确责任单位、责任人和重点任务分工,统筹安排各项活动开展,确保层层有人抓、事事有人管。要强化部门协同配合、企业积极参与的工作机制,密切配合、通力协作,形成工作合力。
(二)务求工作实效。各社区(新区)、村(合作社),街道各部门单位既要根据全年安全生产重点工作计划统筹安排,又要把“安全生产月”活动与解决当前安全发展中的热点难点问题相结合,与安全生产治本攻坚三年行动等重点工作相结合,创新工作措施,因地制宜开展一系列宣传教育活动,积极开展“人人讲安全、个个会应急—畅通生命通道”等安全知识宣传,推动安全防范知识和安全理念深入人心,切实增强人民群众的获得感、幸福感、安全感。
(三)加强信息报送。各社区(新区)、村(合作社),街道各部门单位,各相关企业要及时将重大活动开展视频、图片、文字等资料报送街道安环办,报送格式为(单位+活动名称+安全生产月资料),街道将通过主流媒体、政府网站、政务新媒体等多种形式进行宣传推广。
联系人:邢 震,联系电话:3259658
邮 箱:yyxlsjdaqb@zb.shandong.cn
附件:历山街道“安全生产月”活动进展情况统计表
附件
历山街道“安全生产月”活动进展情况统计表

扫码使用手机浏览本页内容