沂源县人民政府
沂源县教育和体育局
首页
政务公开
政府信息公开
公共企事业单位信息公开
中小学信息公开
沂源县荆山学校
财务信息
预决算信息
标题:
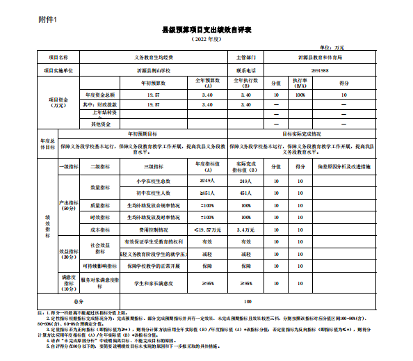
沂源县荆山学校2022年单位决算报告
索引号:
11370323493219886F/2023-5399300
文号:
发文日期:
2023-10-25
发布机构:
沂源县教育和体育局
沂源县荆山学校2022年单位决算报告
发布日期:2023-10-25
字号:
大
中
小
|
打印
分享:
扫码使用手机浏览本页内容