沂源县人民政府
标题
沂源县教育和体育局等7部门关于组织开展预防未成年学生溺水专项行动的通知发文机关
沂源县教育和体育局
发文字号
源教体发〔2022〕7号
索引号
11370323493219886F/2022-5232455
成文日期
2022-04-01
发文日期
2022-04-07
主题分类
科技、教育-其他
有效性
有效
沂源县教育和体育局等7部门
关于组织开展预防未成年学生溺水专项行动的通知
源教体发〔2022〕7号
各镇、街道文明办、安环办、学区、自然资源所、水利站、农经站、国有林场,局属各学校、各民办学校:
为深入贯彻落实“以人民为中心”的发展思想,弘扬“生命至上、安全第一”的理念,全面加强未成年学生预防溺水安全教育管理,遏制溺亡事件发生,根据《淄博市教育局等7部门关于组织开展预防未成年学生溺水专项行动的通知》要求,结合我县实际,决定在全县联合组织开展预防未成年学生溺水专项行动。现将有关事项通知如下: 一、工作原则和目标要求
坚持预防为主、标本兼治,群防群治、源头治理;坚持属地管理、分级负责,尽职免责、失职追责,全面压实教育、管理、监护责任,建立健全政府、学校、家庭、社会“四位一体”预防溺水事件工作体系,筑牢学生防溺水屏障,最大限度减少溺亡事件发生。
二、工作重点
突出溺水事件预防,切实看牢未成年学生中的留守儿童、单亲家庭儿童、外来务工人员子女及困境儿童等重点人群;把牢5月至10月天气炎热、暑期及冬季水域结冰等溺水事件高发时段;守牢易发生溺水事件的溪流、河塘、坑坝、湖泊、水库等危险水域。切实做到宣传教育全覆盖、警示标志全覆盖、隐患排查全覆盖、监管监控全覆盖。
(一)大力开展防范宣传。各单位要针对溺水事件重点人群,强化部门协同,深入校园、社区、村居开展安全教育活动,充分利用数字化手段,逐个向学生家庭推送防溺水安全教育课程,进一步加强与家长的沟通联系,协同落实对未成年人的监护职责。各有关部门要组织力量,通过各种途径、方式加强对外出务工人员家庭及学生的宣传引导。
(二)全面排查整治隐患。要充分发挥预防溺水工作机制的作用,按照属地管理原则,对辖区内危险水域开展安全隐患大排查,全面查找隐患,科学分析研判,在季节性积水、易发和曾发生溺水事件的水域全覆盖采取针对性预防措施。对非法开采形成的积坑,各镇(街道)人民政府要结合山体治理及时进行填充,防止次生灾害发生。
(三)着力形成工作合力。要从保护人民群众生命安全和维护社会稳定的高度,主动作为、积极履责,统筹各部门、各方面力量,加大重点时段、重点水域巡防频率,以点带面,提升预防溺水事件工作实效。预防溺水机制各成员单位要自觉参与,整合力量,做到资源共用、信息共享;同时要千方百计争取社区、村委支持,动员居民、村民积极参与,众志成城,织密织牢防护网络。
(四)强化家长监护责任。各级各类学校(幼儿园)要密切家校联系,加强对家长的教育引导,进一步增强家长安全意识和监护人责任意识,反复提醒、时刻警惕,尽量不让孩子脱离家长视线。对一些家长长期不在身边的孩子,务必委托暂时监护人,做好“守门员”角色,担起看护责任,确保孩子时刻有人监管。要搭建信息共享平台,告知家长保持与其他学生家长的沟通联系,及时掌握孩子动态,一旦发现有私自外出滑冰、嬉水等危险性苗头,要及时相互告知。要加强留守儿童等重点人群关爱,主动联合民政、团委、妇联等部门采取一切措施,对监护人缺乏监护能力的,要提请当地政府,组织附近村民成立互助小组等群众组织,加强相互帮扶和监督提醒,组织动员全社会关心未成年学生生命安全。
(五)大力提升学生自防、自救和社会救援能力。要根据《山东省普及中小学生游泳教育实施方案》的要求,把普及中小学生游泳作为重大民生工程纳入工作日程,制定中小学生游泳教育普及规划,明确时间表、路线图,逐步实现每一位中小学生掌握游泳和自救技能。各有关部门要进一步完善应急处置机制,提前做好处置溺水事件各项准备,添置必要救援器材,全面开展应急救援培训,坚决防止因出警不及时、处置不果断而耽搁救援时间,造成不良影响。一旦发生溺水死亡事件,要积极组织有关部门妥善处置,严防发生次生事件。
三、活动安排
预防未成年学生溺水专项行动时间为2022年3至12月份。
(一)动员部署(4月10前)。教体系统要根据全市统一安排,启动预防未成年学生溺水事件专项行动,结合实际工作制定细化实施方案,进一步明确目标任务、责任分工和工作措施等内容,全面做好各级各类学校(幼儿园)专项行动的部署发动。县教育和体育局要发挥牵头抓总作用,按照省政府安委会关于《预防非生产类伤亡事故重点任务工作方案》(鲁安发〔2019〕37号)要求和“谁主管、谁负责”的原则,在县委县政府领导下,推动教育、自然资源、水利、农业农村、应急管理、广播电视等部门各司其职、密切配合、强化措施、履职尽责,加强对危险水域的警示监管及防护,健全完善预防溺水专项治理工作联动机制,形成全社会共同参与、各部门齐抓共管的工作格局。
(二)宣传教育(活动全过程)。各部门要充分利用报纸、广播电视、网络媒体、应急广播、农村大喇叭等,开展全方位、高频次的防溺水宣传报道,增强防灾避险意识和能力。县融媒体中心要及时报道各级各类学校开展青少年防溺水安全防护工作的安排部署和工作进展,公益宣传每周不少于两次,刊播《山东省未成年学生防溺水警示教育片》。
各级各类学校要持续开展“1530”安全教育,利用山东省学校安全风险防控大数据平台教育资源,开展线上课堂教学,加强防溺水常态化的安全宣传教育;组织学习《防溺水安全教育学习手册》等教育读本;通过家委会、家访、结对帮扶等手段,加强对外来务工家庭子女、单亲家庭子女及留守儿童等重点人员的预警教育;加强周末、节假日之前及高温天气等重点时段预警教育,及时提醒家长落实监护职责,严防溺水事件发生。
(三)排查整治(7月15日前)。按照“谁主管、谁负责”和“属地管理、分级负责”原则,持续对所属区域水域进行安全隐患排查,对水域所属地方、单位、责任人、安全隐患、基础设施以及安全管理制度落实、警示标识、救援装备设置等情况进行全面检查,逐一建立台账,做到底数清、情况明。落实排查责任,对排查的每一处水域要标注具体排查人和排查时间,写明隐患情况。建立隐患销号制度,坚持挂图作战,以乡镇(街道)为单位,对前期排查出的安全隐患,逐一落实针对性措施予以整治,做到“整治一个、销号一个”。阶段性排查整治在暑假之前完成。
(四)督导检查(7月底前)。县教育和体育局等六部门联合组成督查组(职责分工及督查片区划分详见附件1),以“四不两直”方式,按照职责分工,严整改、抓落地,建立“现场督查—视频通报—隐患整改一动态跟踪”防溺水督查机制,落实“一事故一核查一通报”制度,对有关部门(单位)及各级各类学校的防溺水工作进行全面督导检查,确保安全隐患排查整治及“同心防溺水”专项活动落到实处,见到实效。
(五)活动引领(11月底前)。县教育和体育局会同县委宣传部、县自然资源局、县水利局、县农业农村局、县应急管理局、县融媒体中心等7部门共同组织开展“同心防溺水”专项活动。
1.收听收看防溺水电视直播讲座。组织收看10期“同心防溺水”安全教育电视直播讲座,包括省内外防溺水专家现场实操教学,普及游泳技能、自救互救、应急处置等知识,全面提升未成年人自我保护意识和能力(附件2)。各级各类学校(幼儿园)要认真组织收听收看,增强学生防溺水意识,提高自救互救技能。
2.开展防溺水宣传教育作品征集活动。围绕防溺水主题,面向全县学生征集优秀作品,包括征文、绘画(含设计)、短视频三大类别,实现防溺水安全文化优秀作品共创共享、繁荣发展,营造浓厚的安全宣传氛围(附件3)。
3.开展防溺水主题优质课评选活动。为推进防溺水课堂教育,在全县教师中开展优质课评选活动,要求教师更新教学手段和方法,提升教学水平和能力,实现课堂教学目标设置合理、教学方法适当、课堂互动和谐,教学效果达标(附件4)。
4.开展防溺水安全教育学习竞赛活动。利用山东省学校安全风险防控大数据平台“安全教育”模块下的“同心防溺水”知识专栏,广泛动员师生、家长积极参与防溺水安全知识学习,并按要求完成“防溺水安全学习竞赛”活动。此活动参与人数及竞赛成绩等情况,将纳入安全工作年度考核及平安校园建设考评内容(附件5)。
5.开展危险水域电子地图绘制活动。教体系统积极会同防溺水机制成员单位,组织动员相关专业领域干部职工,并发动社会力量,利用山东省学校安全风险防控大数据平台“学生防溺水信息化管理模块”,绘制、更新学校及周边危险水域电子地图,先期形成全县校园周边危险水域的电子地图,最终形成全省学校周边危险水域电子地图,为建设全省学校防治溺水信息化预警平台奠定基础。省教育厅组织评选,对绘制效果优秀的区县,将协助建设防治溺水信息化预警平台(附件6)。
(六)总结宣传(2022年11月底前)。在预防未成年学生溺水活动中,对好的典型、好的做法,加大经验总结和宣传力度。充分发挥先进典型示范引领作用,宣传一批预防未成年学生溺水工作先进单位和个人,对优秀防溺水宣传教育作品、学习竞赛、主题优质课等进行表扬,调动预防未成年学生溺水机制成员单位、各级各类学校(幼儿园)抓工作落实的积极性和主动性。
四、活动要求
(一)高度重视,认真组织。各部门要把预防未成年学生溺水工作当作一项政治任务、民生工程,切实增强责任感、使命感、紧迫感,迅速行动起来,强化工作措施,建立健全部门间联合检查、信息共享等工作机制,争创“零溺亡”区县,推动防溺水工作扎实有效开展。各部门要建立常态化督导机制,负有分管责任的领导干部,要经常到学校、重点水域检查督导,帮助解决急难愁盼问题,做到一月一检查、一月一回顾、一季度一评估,并建立检查台账。
(二)严格督导,落实责任。各部门要明确责任、定岗定人,切实把工作发动起来,把溪流、河塘、湖泊、水库等隐患排查出来,把问题整改消除到位,做到重点时段有人看守,重点水域有警示标识、有人巡逻,重点人群有人监护或委托监管。要绘制隐患清单、制定整改方案,按照整改时限和标准严格整改到位。县预防溺水工作机制各成员单位将对各部门预防溺水工作开展情况进行常态督导检查,建立溺水事件一事一报和倒查制度,对重点水域安全隐患排查整改不到位,未按期完成任务的,一律予以通报批评。
(三)完善制度,强化应急处置。坚持制度创新、标本兼治,着力解决一批影响预防溺水事件工作长远发展的制度机制问题。各有关部门要创新思路,攻坚破难,把暑期托管服务制度等重点工作与预防溺水工作统筹考虑、部署、推动。要充分发挥考核指挥棒激励、鞭策效能,将因溺水引发的学生非正常死亡情况,研究纳入高质量发展综合绩效考核扣分项。要严格落实信息报告制度,发生溺水亡人事件的,务必于24小时内上报情况,对履行预防溺水职责不认真、部署预防溺水工作不及时,造成重大溺水事故的相关单位和责任人,依法依规严肃追责问责。
联系人: 县教育和体育局 魏 刚 3228379
县委宣传部 杨 丽 3241091
县自然资源和规划局 崔 欣 3222870
县水利局 徐以和 3241080
县农业农村局 展 哲 3242073
县应急管理局 王小涵 3250717
县融媒体中心 李 刚 6240001
附件:1.县预防溺水工作机制各成员单位职责分工及督导检查片区划分表
2.“同心防溺水”电视直播讲座活动
3.“同心防溺水”安全宣传教育作品征集活动
4.“同心防溺水”主题优质课评选活动
5.“同心防溺水”安全学习竞赛活动
6.“同心防溺水”危险水域电子地图绘制活动
沂源县教育和体育局 中共沂源县委宣传部
沂源县自然资源局 沂源县水利局
沂源县农业农村局 沂源县应急管理局
沂源县融媒体中心
2022年4月1日
附件1:
县预防溺水工作机制各成员单位职责分工及督导检查片区划分表

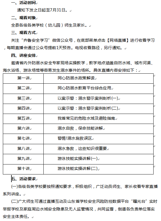
附件2:
“同心防溺水”电视直播讲座活动

附件3:
“同心防溺水”安全宣传教育作品征集活动
一、活动时间
自通知下发之日起至5月31日。
二、参与对象
全县在校师生。
三、作品上报
(一)上报时间:
2022年4月18日前,逾期上报的将取消参赛资格。
(二)上报方式:
以学区、局属学校为单位审核上报,统一在规定时间内将作品以u盘的形式报送至局安卫办,作品标题格式为:“宣传作品+县区十学校名称+作品名称+类别(征文/绘画/短视频)+参赛人姓名+手机号”,由县教体局统一汇总上报市教育局。
(三)省级评选:
所有参选作品,由省教育厅组织专家评选,评选结果将在山东省教育厅官网公示。
四、作品要求
(一)参赛作品应为原创、合法作品。围绕“防溺水”主题开展制作,作品中不得涉及违反国家相关法律、法规的内容,不得有色情、极端暴力、血腥等不良内容。所有作品均为原创,参赛者本人要承担因肖像权、名誉权、隐私权、著作权、商标权等纠纷而产生的法律责任。每位参赛者最多提交3部作品,短视频作品作者署名不超过3人,其余形式作品作者署名不超过2人,指导老师为额外名额,请单独标注,有且只能1名。
(二)征文作品。体裁不限,2000字以内,题目自拟。要求主题鲜明,思想积极,感情真挚,用词准确。征文格式为word文档,正文采用仿宋三号字。手写作品的扫描件或照片须文字清晰容易辨认,采用JPG格式上传附件。附件征文标题为“宣传作品+市县区+学校名称+作品名称+征文十参赛人姓名+手机号”,投稿文章必须为未在公开刊物、网站等上发表过的原创作品,一经发现抄袭、套用,取消比赛资格。
(三)绘画(含设计)作品。应当符合美育文化精神,内容积极向上,以JPG格式上传原图、照片或扫描件,图片3-5MB(分辨率:300dpi),附件图片标题为“宣传作品+市县区+学校名称+作品名称+绘画+参赛人姓名+手机号”。原稿需报送至县局安卫办。
(四)短视频作品。时长应在3分钟以内。要求主题突出,形式新颖,具备教育性、逻辑性和趣味性,鼓励采用多种表现形式和表达手法。短视频格式以MOV、AVI、MP4等主流高清通用格式为主,分辨率不得低于1280×720(16:9),画面清晰稳定,无明显噪音,无水印。附件视频标题为“宣传作品+市县区十学校名称+作品名称+短视频十参赛人姓名+手机号”。
(五)参与过往届"同心防溺水"评选的作品,不得重复报名参赛。一经发现,取消参选资格。
五、奖项设置
本次评选设优秀组织奖,指导老师奖及个人一、二、三等奖若干。
附件4:
“同心防溺水”主题优质课评选活动
一、活动时间
自通知下发之日起至5月31日。
二、参与对象
全县在校师生。
三、作品上报
(一)上报时间:
2022年4月18日前,逾期上报的将取消参赛资格。
(二)上报方式:
以学区、局属学校为单位审核上报,统一在规定时间内将作品(含完整视频课程+课件+教案)及推荐汇总表(盖章扫描件及word电子版)以u盘的形式报送至局安卫办,作品标题格式为:“优质课评选+市县区名称十学校名称+作品名称+参赛人姓名+手机号”。
四、作品要求
(一)课程视频、教案、课件需为原创作品,围绕“防溺水”主题开展制作,课程时长为10-30分钟(不要求学生参与),形式不限,鼓励与各学科知识相互渗透结合。
(二)视频格式以MOV、AVI、MP4等主流高清通用格式为主,分辨率不得低于1280×720(16:9)。
(三)视频画面要求清晰稳定无水印,无明显噪音。
(四)参与过往届“同心防溺水”主题优质课评选的作品,不得重复报名参赛。一经发现,取消参选资格。
五、奖项设置
本次评选设一、二、三等奖及优秀组织奖若干。
附件5:
“同心防溺水”安全学习竞赛活动
一、竞赛时间
3月1日至8月31日。
二、竞赛内容
《防溺水安全教育学习手册》中相关知识。
三、竞赛范围
全县在校学生。
四、活动流程
(一)学习阶段(3月1日至5月31日)。各学区、局属各学校、民办学校安排部署,宣传动员,组织知识学习。
(二)线上选拔赛阶段(6月10日至7月20日)。组织全县中小学生参加全省中小学组织学生参加防溺水学习竞赛。选拔赛答题次数不限,以分数最高、用时最短的成绩作为个人最终海选成绩,按排名及区域,选出晋级决赛名额。
(三)决赛阶段(7月25日至8月10日)。本阶段选拔优秀选手参加决赛,决赛参与方式另行通知,请关注齐鲁安全学习公众号通知发布及联络员群内相关信息发布。
五、参与方式
参赛学生点击“齐鲁安全学习”公众号底部菜单【学习竞赛】,完成注册,登录互动答题系统,参与竞赛。
六、竞赛题型
竞赛试卷由考试系统从题库中随机抽取生成,共20道题,每题5分,满分100分,竞赛限时15分钟,答题完成
后显示成绩。
七、奖项设置
本次竞赛设优秀组织奖和个人优胜奖若干。
八、活动要求
(一)高度重视。各学区、局属各学校、民办学校要积极组织,广泛发动中小学全员参与,以赛促学。选拔赛参与率低于80%、平均成绩低于80分的单位,取消优秀组织奖评选资格。
(二)加强宣传。各级各类学校要加强宣传,利用公众号(视频号)、宣传栏等多种传播方式,对本次竞赛进行全程宣传,要求内容丰富、形式创新。
(三)积极联络。本次活动建立联络员制度,各学区、局属各学校、民办学校于5月10日前将联络人名单报送至局安卫办。
附件6:
“同心防溺水”危险水域电子地图绘制活动
一、活动时间
通知下发之日起至10月31日。
二、参与对象
以区县教育行政部门、中小学幼儿园为单位,鼓励在校教师,防溺水机制成员单位干部职工、社会力量参加。
三、参与步骤
第一步:危险水域信息采集。对校园周边危险水域进行摸排,对危险水域的经纬坐标、有无防护措施、水域管理人员等信息进行采集,经过数据加工形成文字、图片、视频等影音资料。具体要求为:
1.100字以内文字描述,包括确切地理位置,水域周边环境状况,危险情况,有无安全巡逻志愿者、有无安全急救设备、有无危险警示牌等情况。
2.图片要求JPG格式,不小于5MB,附带图片定位。
3.视频要求30秒-60秒之间(大小在60M以内),格式以MOV、MP4等主流高清通用格式为主,分辨率不得低于1280×720(16:9)。视频画面要求清晰稳定,无明显噪音,画面无水印。
4.参与过2021年“同心防溺水”危险水域地图绘制活动的单位或个人,如使用原有采集信息,需进行补充更新完善,确保无误。
第二步:危险水域标注上报。登录山东省学校安全风险防控大数据平台,点击“学生防溺水信息化管理平台(以下简称平台)”,选择进入“危险水域上报”,根据提示完成危险水域地点标注、影音文字上传等相关信息填报工作。如没有登录账号,请联系联络人获取。
第三步:危险水域电子地图评选。组织专家评选,对危险水域电子地图进行评选。对形成完整的区县危险水域电子
地图的单位和个人将给予奖励。
第四步:防溺水智能化信息平台建设。对本次活动中表现优秀、组织有力的区县,试点先行,优先给予经费技术支持,协助其建设防溺水信息化平台。
四、技术支持
山东省学校安全研究与教育基地为各区县提供落地方案,中国电信山东分公司提供经费技术支持。
五、工作要求
(一)积极组织,广泛发动。危险水域地图可以让学生更直观看出学校周边危险水域、易发溺水地点、警示水域,从而提高警惕,防止溺亡事件发生。各区县要积极组织,全力形成本区域内完整的危险水域电子地图。
(二)安全预警,智能管控。山东省学校安全风险防控大数据平台利用绘制的危险水域电子地图协助试点区县建立防溺水信息化平台,通过卫星定位、周界报警等信息化手段,实现学生到达危险水域能够实时定位、危险预警、一键呼救、线上指挥调度等应急响应。形成"人防+物防+技防"防溺水机制,有效降低甚至杜绝溺亡事件发生。
(三)试点先行,积累经验。试点区县率先探索,及时总结经验、形成成果,为全省防溺水信息化平台建设提供有效示范。防溺水信息化工程实施及相关经费技术支持,由山东省学校安全研究与教育基地负责统筹并协调安排。
扫码使用手机浏览本页内容