沂源县残疾人联合会政府信息公开指南(2021年1月修订)
时间:2021-01-08
《沂源县残疾人联合会单位信息公开指南》(以下简称《指南》)由沂源县残疾人联合会根据《中华人民共和国政府信息公开条例》编制。需要获得沂源县残疾人联合会信息公开服务的公民、法人或者其他组织,建议阅读本《指南》。本《指南》根据需要及时更新。
一、信息分类和编排体系
沂源县残疾人联合会在职责范围内负责主动或依申请公开下列各类政府信息:
(一)机构职能
主要包括:县残联领导简历及分工情况;县残联工作部门机构设置及主要职能情况、机构领导及分工情况、内设机构及职能情况、下(直)属单位设置及职能情况等。
(二)政策法规
主要包括:以县残联及县残联工作部门名义发布的规范性文件及其他行政文件;政策解读等。
(三)规划计划
主要包括:国民经济和社会发展规划、专项规划、区域规划等;县残联及县残联工作部门阶段性工作计划、工作重点安排等。
(四)业务工作
主要包括:各项行政许可的事项、依据、条件、数量、程序、期限以及申请行政许可需要提交的全部材料目录及办理情况;行政事业性收费的项目、依据、标准;政府集中采购项目的目录、标准及实施情况;重大建设项目的批准和实施情况;环境保护、公共卫生、安全生产、食品药品、产品质量的监督检查情况;扶贫、教育、医疗、社会保障、促进就业等方面的政策、措施及实施情况;突发公共事件的应急预案、预警信息及应对情况等。
(五)统计数据
主要包括:财政预算、决算报告;国民经济和社会发展统计信息;专项统计报告;年鉴等。
(六)其他
主要包括:县残联及县残联工作部门重要会议、活动情况;人事任免事项;县残联及县残联工作部门职责范围内依法应当公开的其他信息。
二、获取形式
(一)主动公开
县残联及县残联工作部门主动公开的政府信息范围详见《政府信息公开目录》。
● 公开形式
1.沂源县人民政府网站。http://www.yiyuan.gov.cn。
2.“沂源县残疾人联合会”(微信号:yiyuancanlian)微信政务新媒体。
3.其他途径:报刊、广播、电视等公共媒体。
● 公开时限
县残联及县残联工作部门主动公开的政府信息,自政府信息形成或者变更之日20个工作日内予以公开。法律、法规对政府信息公开的期限另有规定的,从其规定。
(二)依申请公开
公民、法人或者其他组织可以向县残联及县残联工作部门申请获取主动公开以外的政府信息。
县残联及县残联工作部门(见《指南》第三条)负责受理公民、法人或者其他组织提交的政府信息公开申请,在职责范围内受理公民、法人或者其他组织提交的政府信息公开申请。
● 提出申请
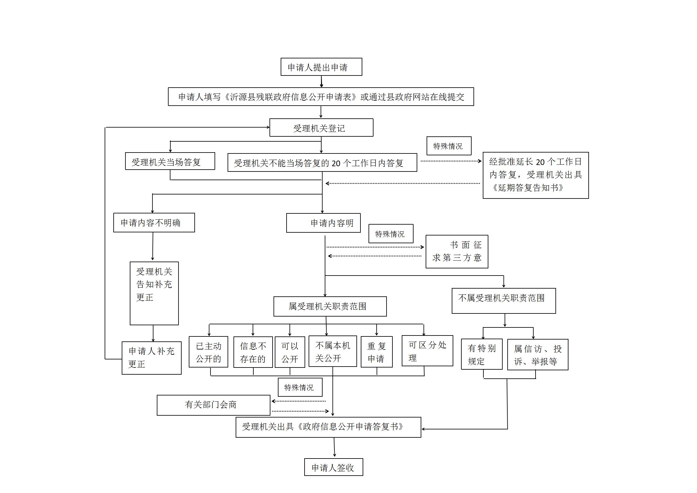
1、书面提交申请。向县残联及县残联工作部门申请获取政府信息,应当书面填写《沂源县政府信息公开申请表》(以下简称《申请表》)。《申请表》可以从县政府网站下载、打印,复制有效。
申请人对申请获取信息的描述应尽量详尽、明确;若有可能,请提供该信息的标题、发布时间、文号或者其他有助于确定信息内容的提示。
申请人可向县残联及县残联工作部门当面递交《申请表》,也可通过信函方式寄送《申请表》,来信请寄送至沂源县胜利路2号,沂源县残疾人联合会办公室收,寄送时请在信封左下角注明“政府信息公开申请”字样。
2、通过政府网站提交申请。县政府网站(www.yiyuan.gov.cn)开通有政府信息公开申请网上提交渠道,受理向县残联及县残联工作部门提交的政府信息公开申请。
3.依申请公开政府信息需提供有效身份证明。
县残联及县残联工作部门不受理通过电话方式提出的申请,但申请人可以通过电话咨询相应的服务业务。
● 申请处理
县残联及县残联工作部门收到公民、法人或者其他组织提出的政府信息公开申请后,根据需要,可能会通过相应方式对申请人身份进行核对。
县残联及县残联工作部门收到申请后,将从形式上对申请的要件是否完备进行审查,对于要件不完备的申请予以退回,要求申请人补正信息。
对申请人提出的政府信息公开申请,县残联及县残联工作部门将根据不同情况分别作出答复。
县残联及县残联工作部门办理申请人政府信息公开申请时,能够当场答复的,将当场答复;不能当场答复的,自收到申请之日起20个工作日内予以答复;确需延长答复期限的,延长答复时间不超过20个工作日,并告知申请人。政府信息涉及第三方权益的,应当征求第三方的意见,征求第三方意见所需时间不计算在期限内。
县残联及县残联工作部门根据掌握该信息的实际状态进行提供,不对信息进行加工、统计、研究、分析或者其他处理。
4.收费标准
具体标准按照《国务院办 公厅关于印发〈政府信息公开信息处理费管理办法〉的通知》(国办函〔2020〕109号)和《山东省人民政府办公厅关于做好政府信息公开信息处理费管理工作有关事项的通知》(鲁政办字〔2020〕179号)有关规定执行。
5.沂源县残疾人联合会信息公开申请受理机构为:沂源县残疾人联合会。
办公地址:沂源县胜利路2号
邮政编码:256100
办公时间:8:30-12:00 13:30-17:00(工作日)
联系电话:0533-3242872
电子信箱:yyxcl@zb.shandong.cn(此邮箱仅为沟通联系使用,不接受政府信息公开申请)。
三、政府信息公开工作机构
沂源县残疾人联合会信息公开工作主管部门为:沂源县残疾人联合会政务公开领导小组办公室。
办公时间:8:30-12:00 13:30-17:00(工作日)
联系电话:0533-3242872
电子信箱:yyxcl@zb.shandong.cn(此邮箱仅为沟通联系使用,不接受政府信息公开申请)
四、监督和救济
公民、法人或者其他组织认为本机关提供的与其自身相关的政府信息记录不准确的,可以提出更正申请,并提供证据材料。本机关将根据申请作出相应处理,并告知申请人。
公民、法人或者其他组织认为本机关未依法履行政府信息公开义务的,可以向县政府信息公开机构投诉举报。
公民、法人或其他组织也可以向上级行政机关、监察机关或者政府信息公开工作主管部门举报。
公民、法人或者其他组织认为本机关在政府信息公开工作中的具体行政行为侵犯其合法权益的,可以依法申请行政复议或提起行政诉讼。
投诉、举报受理机构:沂源县人民政府办公室
办公地址:山东省淄博市沂源县振兴路61号
邮政编码:256100
办公时间:8:30-12:00 13:30-17:00(工作日)
联系电话:0533-3228369
传 真:0533-3241418
电子信箱:yyxdsjzx@zb.shandong.cn
行政复议受理机构:沂源县人民政府
办公地址:山东省淄博市沂源县振兴路61号
办公时间:8:30-12:00 13:30-17:00(工作日)
邮政编码:256100
联系电话:0533-3228369
电子信箱:yyxdsjzx@zb.shandong.cn
行政诉讼受理机构:沂源县人民法院
办公地址:山东省淄博市沂源县鲁山路89号
办公时间:8:30-12:00 13:30-17:00(工作日)
邮政编码:256100
联系电话:0533-3259239
附件:1.沂源县残联处理信息公开申请流程图.doc
附件:2.沂源县残联信息公开申请表.doc
沂源县残联处理信息公开申请流程图
