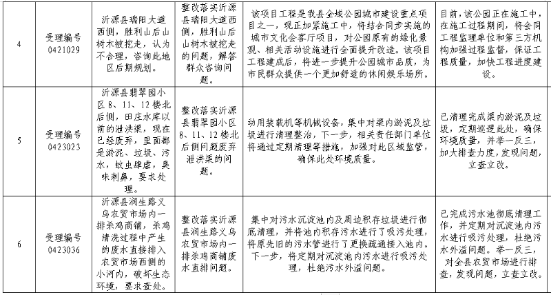
第二轮省生态环境保护督察信访交办件(受理编号0418030、0419002、0420011、0421029、0423023、0423036)办理情况公示

发布日期:2022-12-02浏览次数:字体:[ ]


    根据《淄博市贯彻落实中央省生态环境保护督察及“回头看”信访交办件整改销号工作规定》的通知要求,我单位对第二轮省生态环境保护督察信访交办件(受理编号0418030、0419002、0420011、0421029、0423023、0423036)的相关情况进行销号处理,现予以公示。以上公示日期:2022年12月2日至12月9日。






【打印本页】【关闭窗口】

Produced By 大汉网络 大汉版通发布系统