中央生态环境保护督察信访交办件(编号X2SD202109200100)办理情况公示

发布日期:2021-09-22浏览次数:字体:[ ]


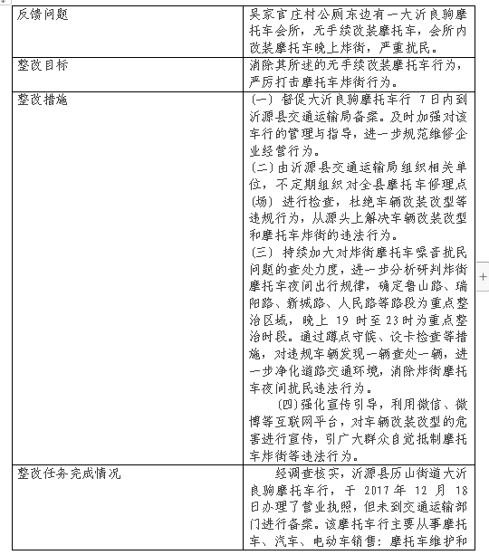
    根据《淄博市贯彻落实中央省生态环境保护督察及“回头看”信访交办件整改销号工作规定》的通知要求,我单位对中央生态环境保护督察信访交办件(受理编号X2SD202109200100)的相关情况进行销号处理,现予以公示:



【打印本页】【关闭窗口】

Produced By 大汉网络 大汉版通发布系统